23日起,全国各地高考录取分数线陆续公布。
吉林
来源:吉林发布
一、本科各批次录取最低控制分数线
(一)文史类
1.重点本科(第一批)最低控制分数线为485分。
2.普通本科(第二批)最低控制分数线为341分。
(二)理工农医类
1.重点本科(第一批)最低控制分数线为463分。
2.普通本科(第二批)最低控制分数线为292分。
(三)体育类
1.文科体育类本科 最低控制分数线为296分。
2.理科体育类本科 最低控制分数线为268分。
(四)艺术类
1.教育部批准的独立设置的本科艺术类院校,由学校自行划定录取分数线。
2.文科艺术类本科
最低控制分数线为256分。
3.理科艺术类本科
最低控制分数线为219分。
二、专科各批次录取最低控制分数线
1.普通(文史、理工)专科录取最低控制分数线为150分。
2.体育类(体育文、体育理)专科录取最低控制分数线为130分。
3.艺术类(艺术文、艺术理)专科录取最低控制分数线为105分。
宁夏
来源:宁夏教育厅
宁夏回族自治区2023年普通高等学校招生各批次录取控制分数线,经自治区招生工作委员会会议研究审定,现公布如下:
一、文史类
(含国家专项计划、高校专项计划、地方专项计划和军事类、公安类院校或专业)
第一批本科院校录取控制分数线488分
第二批本科院校录取控制分数线421分
高职(专科)录取控制分数线150分
二、理工类
(含国家专项计划、高校专项计划、地方专项计划和军事类、公安类院校或专业)
第一批本科院校录取控制分数线397分
第二批本科院校录取控制分数线340分
高职(专科)录取控制分数线150分
三、体育类
文史类体育
第一批本科院校录取控制分数线469分
第二批本科院校录取控制分数线390分
高职(专科)录取控制分数线150分
理工类体育
第一批本科院校录取控制分数线397分
第二批本科院校录取控制分数线331分
高职(专科)录取控制分数线150分
四、艺术类
文史类艺术
艺术本科美术与设计学类、音乐学类、戏剧与影视学类录取控制分数线294分
艺术本科舞蹈学类录取控制分数线210分
高职(专科)艺术专业录取控制分数线150分
理工类艺术
艺术本科美术与设计学类、音乐学类、戏剧与影视学类录取控制分数线238分
艺术本科舞蹈学类录取控制分数线210分
高职(专科)艺术专业录取控制分数线150分
宁夏回族自治区招生工作委员会
2023年6月23日
江西
来源:江西省教育厅
2023年我省文史、理工类各批次文化录取控制分数线为:
第一批本科文史类533分、理工类518分;
第二批本科文史类472分、理工类445分;
文史、理工类高职(专科):200分;
三校生文理类本科:497分;
三校生文理类高职(专科):200分。
根据军校招生有关文件规定,2023年军检面试分数要求为:理科男生按招生计划数的3倍划定,其他考生按招生计划数的 5—10 倍划定,具体分数要求待志愿填报后由省军招办根据志愿填报情况划定并及时发布。
云南
来源:云南省招生考试院

上海
来源:上海国子监发布
6月23日,上海市教育考试院宣布,2023年上海市普通高校秋季招生本科各批次录取控制分数线确定。
经审定公布如下:

(注:上海市高考本科成绩满分为660分)
内蒙古
来源:内蒙古招生考试

四川
来源:四川发布
从四川省教育考试院获悉
四川省2023年普通高校招生考试
普通类各批次录取控制分数线已划定
现公布如下
普通类各批次录取控制分数线
一、文科
本科第一批:527分;本科第二批:458分;专科批:150分。
二、理科
本科第一批:520分;本科第二批:433分;专科批:150分。
黑龙江
来源:黑龙江省招生考试院
一、普通类录取控制分数线
1.普通本科一批录取控制分数线:文史 430 分,理工 408 分。
2.普通本科二批录取控制分数线:文史 341 分,理工 287 分。
3.普通高职(专科)批录取控制分数线:文史 160 分,理工 160 分。
二、艺术类录取控制分数线
1.艺术类本科批文化课录取控制分数线:文艺 255 分,理艺 215 分。
2.艺术类高职(专科)批文化课录取控制分数线:文艺 150 分,理艺 150 分。
3.艺术类本科批专业课录取控制分数线:美术与设计学类 180 分,音乐学类 105 分,戏剧与影视学类 140 分,舞蹈学类 207 分,书法学专业 135 分。
三、体育类录取控制分数线
1.体育类本科批文化课录取控制分数线:文体 238 分,理体 200 分。
2.体育类高职(专科)批文化课录取控制分数线:文体 150 分,理体 150 分。
3.体育类本科批术科录取控制分数线:文体 73 分,理体 71 分。
安徽
来源:安徽省教育招生考试院
我省2023年普通高校招生各批次录取控制分数线

广西
来源:柳园清风
一、本科第一批 录取最低控制分数线:理工类475分,文史类528分。
二、本科第二批 录取最低控制分数线:理工类347分,文史类428分。
三、高职高专批 录取最低控制分数线:理工类180分,文史类180分。
四、体育类专业 的录取由文化分数线和体育统考分数线双线控制。各批次的录取最低控制分数线分别为:
体育类普通本科批(文化/体育统考):253分/83分;
体育类高职高专批(文化/体育统考):160分/60分。
五、艺术类专业 的录取由文化分数线和艺术统考分数线双线控制。各批次的录取最低控制分数线分别为:
艺术类普通本科批 文化分数线:艺术理类261分,艺术文类321分;艺术统考分数线:美术类226分,书法类249分,音乐类228分,舞蹈类198分,播音主持类218分,广播影视编导类235分,航空服务类242分。
艺术类高职高专批 文化分数线:艺术理类126分,艺术文类126分;艺术统考分数线:美术类210分,书法类236分,音乐类185分,舞蹈类185分,播音主持类205分,广播影视编导类219分,航空服务类225分。
贵州
来源:贵州省招生考试院
一
文史、理工类最低投档控制分数线
第一批本科院校 ,理工类459 分,文史类545 分
第二批本科院校 ,理工类371 分,文史类477 分
高职(专科)院校 ,理工类180 分,文史类180 分
二
体育类最低投档控制分数线
(一)本科
体育专业分:97 分
文化分:体育文435 分 体育理350 分
综合分:体育文338 分 体育理298 分
(二)高职(专科)
体育专业分:97 分
文化分:体育文160 分 体育理160 分
综合分:体育文177 分 体育理177 分
三
艺术类最低投档控制分数线
(一) 本科(含梯度志愿本科、平行志愿本科)
1.艺术文
播音编导:405 分
美术设计:382 分
音乐表演:358 分
舞蹈:334 分
书法学:382 分
航空服务艺术与管理:382 分
2.艺术理
播音编导:315 分
美术设计:297 分
音乐表演:278 分
舞蹈:260 分
书法学:297 分
航空服务艺术与管理:297 分
(二) 高职(专科)
艺术文:160 分
艺术理:160 分
(三)教育部批准的独立设置艺术院校本科专业,由院校自行划定高考文化分数线。
四
民汉双语专业
民族语言口语测试成绩资格线:97.9 分
陕西
来源:陕西考试招生




重庆
来源:重庆教育
一、普通类

二、艺术类


三、体育类

山西
来源:山西省招生考试管理中心
一、普通高校招生本科录取最低控制分数线(不含二批本科C类院校)
(一)文史类:第一批490分;第二批418分。
(二)理工类:第一批480分;第二批396分。
(三)艺术类
1.
文化成绩最低控制分数线
第一批:艺术(文)368分;艺术(理)360分。
第二批:艺术(文)314分;艺术(理)297分。
2.
专业成绩最低控制分数线
省统考:美术专业208.00分;音乐专业78.00分;舞蹈专业66.00分;表演专业72.00分;书法学专业75.00分。省联考:播音与主持专业80.00分;广播电视编导及戏剧影视文学专业306.00分;航空服务艺术与管理专业251.00分。
(四)体育类
1.
文化成绩最低控制分数线
第一批:体育(文)392分;体育(理)384分。
第二批:体育(文)334分;体育(理)317分。
2.
专业成绩最低控制分数线
体育(文)80.0分;体育(理)80.0分。
(五)说明
第二批本科C类院校最低控制分数线,待第二批本科B类院校录取基本结束时,根据招生计划和考生志愿情况另行划定。
天津
来源:天津市教育招生考试院
根据教育部有关规定,市招生委员会原则上按照招生计划数的100%划定本市普通本科(含提前本科批次A、B阶段,普通本科批次A、B阶段)录取控制分数线。2023年我市普通本科录取控制分数线为472分。
我市2023年普通高考艺术类、体育类本科批次录取控制分数线确定。艺术类(不含戏剧与影视学类):330分;艺术类(戏剧与影视学类):472分;体育类:423分。
河北



供稿 | 高等学校考试招生部
福建
来源:厦门日报
6月24日下午,福建省高等学校招生委员会召开全体会议,研究确定我省2023年普通高考切线方案,部署高招录取工作。经会议研究决定,福建省2023年普通高考各类录取控制分数线具体如下↓↓

江苏
来源:江苏招生考试

辽宁
来源:辽沈晚报
刚刚,辽宁省普通高等学校招生文化课录取控制分数线正式发布。
辽宁省2023年普通高等学校招生文化课录取控制分数线
普通类 历史学科类
特殊类型招生控制分数线: 495分
本科控制分数线: 404分
专科(高职、提前专科)控制分数线: 150分
普通类 物理学科类
特殊类型招生控制分数线: 494分
本科控制分数线: 360分
专科(高职、提前专科)控制分数线: 150分
体育类 历史学科类
本、专科(高职)文化成绩控制分数线: 150分
体育类 物理学科类
本、专科(高职)文化成绩控制分数线: 150分
艺术类 历史学科类
本科文化成绩控制分数线: 303分
本科舞蹈学、舞蹈表演、舞蹈编导、表演(仅限京剧表演)
专业文化成绩控制分数线: 250分
专科(高职)文化成绩控制分数线: 150分
艺术类 物理学科类
本科文化成绩控制分数线: 270分
本科舞蹈学、舞蹈表演、舞蹈编导、表演(仅限京剧表演)
专业文化成绩控制分数线: 235分
专科(高职)文化成绩控制分数线: 150分
高水平运动队
文化成绩控制分数线:
历史学科类: 404分
物理学科类: 360分
少数体育测试成绩特别突出的考生文化成绩控制分数线:
历史学科类: 282分
物理学科类: 252分
辽宁省高中等教育招生考试委员会
2023年6月24日
河南
来源:大象新闻
大象新闻记者 周文茹 潘语怡
河南省教育考试院发布2023年河南省普通高考本科各批次录取最低控制分数线。

考生可通过以下途径查询本人高考成绩及后续的录取结果等相关信息:
1.网站查询。河南省教育厅网站、河南省教育考试院网站、河南招生考试信息网。
2.省教育考试院通过河南省普通高校招生考生服务平台只读邮件向考生发送电子成绩单、录取信息以及高招体检报告。
3.河南省教育考试院微信公众号将向关注公众号并绑定考生信息的考生一对一推送成绩和录取结果。
4.“豫事办”小程序查询。考生可在支付宝首页搜索“豫事办”小程序(安卓系统可在应用市场搜索下载“豫事办”APP),进入“高考成绩查询”、“录取结果查询”服务事项,查询自己的成绩及录取结果。
5.县(市、区)招生考试机构综合服务大厅查询。
6.招生院校网站亦可查询录取结果。
考生对成绩有疑问的,可于6月27日18:00前持本人准考证向考生所在报名点提交申请,县(市、区)招生考试机构汇总后报省辖市招生考试机构,逾期不予受理。各级招生考试机构按照要求进行复核,主要检查答题卡信息是否与考生本人一致、是否漏评、小题得分是否漏统、各小题得分合成后是否存在差错,是否与公布的考生成绩一致,不复核评分宽严。考生须在规定时间内到县(市、区)招生考试机构领取成绩复核结果。
考生志愿在网上填报,分三次进行
(1)6月26日8:00—28日18:00。填报:军队招飞、本科提前批(公安、司法专科随该批)、国家专项计划本科批、艺术本科提前批、对口招生(本、专科)志愿;
(2)6月30日8:00—7月2日18:00。填报:艺术本科 A 段、艺术本科B段、特殊类型招生、本科一批、地方专项计划本科批、本科二批志愿;
(3)7月4日8:00—6日18:00。填报:专科提前批和高职高专批志愿。
线上、线下提供填报志愿咨询服务
河南省教育考试院将于6月25日-26日在中原科技学院、黄河科技学院组织开展2023年普通高招现场咨询活动,邀请在豫招生高校参加,为考生提供填报志愿咨询服务。届时考生可与高校面对面交流互动,详细了解学校招生政策、专业特色、人才培养、就业情况等相关信息。6月25日-27日,开展2023年普通高招网上咨询活动,考生可登录“河南招生考试信息网”或关注“河南省教育考试院”微信公众号,点击“微服务”进入“高考咨询活动”进行登录、注册。现场及网上咨询活动均为服务性、公益性活动,不收取高校、考生和家长任何费用。
为帮助广大考生科学填报志愿,充分满足考生咨询需求,在考生和高校之间搭建交流平台,省教育考试院联合河南广播电视台,于6月19日-7月3日举办2023年高招“网络面对面”视频直播活动,考生可通过“大象新闻”客户端参与有关活动。
以上服务均免费。
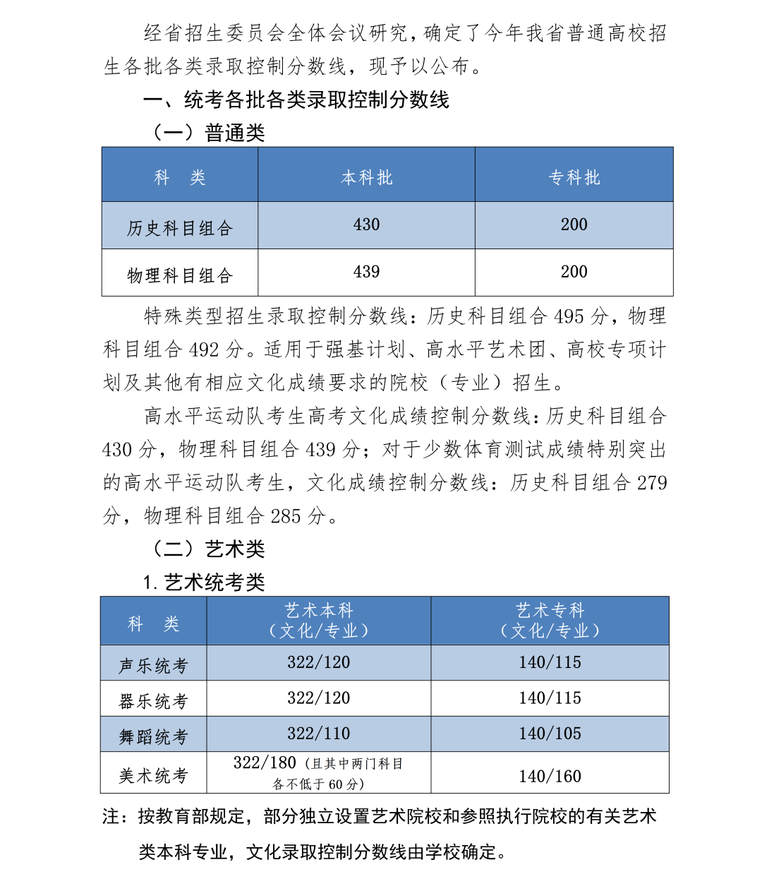
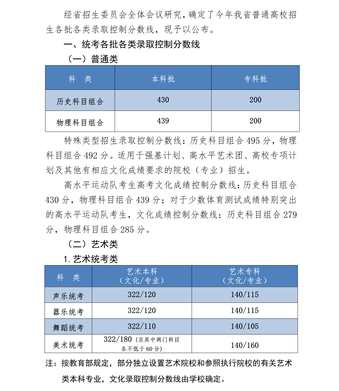
广东
来源:南方+
6月25日11时,广东省教育考试院举行广东省2023年普通高校招生新闻发布会,公布今年高考各批次录取最低控制分数线。
其中,本科普通类历史录取最低分数线为总分433分,本科普通类物理录取最低分数线为总分439分。
新疆
来源:新疆招生

青海
来源:青海日报




海南
来源:三亚发布

北京
来源:北京教育考试院

甘肃
来源:甘肃省教育考试院


湖南
来源:湖南日报



浙江
来源:浙江考试
2023年浙江省普通高校招生
各类别分数线




山东
来源:齐鲁晚报
山东2023年高考第二场新闻发布会于6月25日15:00举行。

此次发布会上,省招考院通报2023夏季高考和学业水平等级考试评卷工作情况、录取政策、录取工作安排,公布分数线情况,考生查询成绩途径等。
经省招考委审议确定的夏季高考各类别各批次分数线如下:
其中特殊类型招生控制线为520分,一段线为443分,二段线为150分。
湖北
来源:湖北发布
湖北省2023年普通高校
招生录取控制分数线
正式公布!


西藏
来源:央视新闻客户端
