/csr-component-m/config/article/index.js
lx.huanqiu.com

台风最新消息!台风“苏拉”凌晨加强了,最新路径公布!

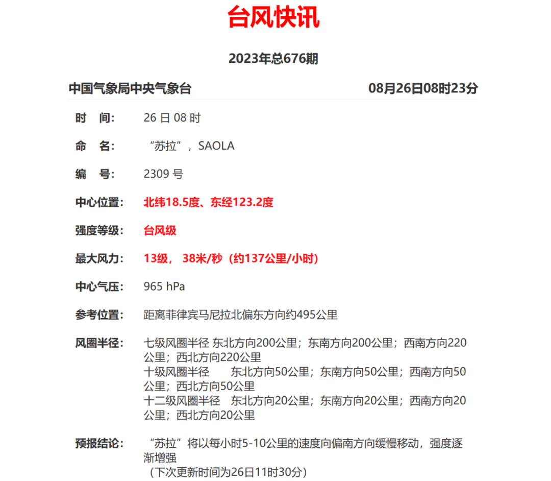
据@中央气象台发布,台风快讯:今天凌晨,今年第9号台风“苏拉”已加强至13级,并且还在持续增强,未来将成超强台风!

26日8时,今年第9号台风“苏拉”中心位置距离菲律宾马尼拉北偏东方向约495公里,最大风力13级,38米/秒 (约137公里/小时)(台风级),预计“苏拉”将以每小时5-10公里的速度向偏南方向缓慢移动,强度逐渐增强。

一夜之间,路径明确,中央气象台发布了“苏拉”最新路径预测图,这是要来福建?!

关于“苏拉”未来走势!究竟会不会登陆我国?请大家持续密切关注!

三台共舞?两个或直冲日本!

昨天凌晨,“达维”在西北太平洋洋面上生成。

预计“达维”将向偏北方向移动,强度变化不大,预计将在28日前后靠近日本,从福岛近海掠过后向东移动。

台风“达维”是否会影响日本福岛核电站的核污染水排放计划,尚未有相关方回应。中国气象频道气象分析师信欣表示,“达维”卷起的风浪可能利于日本核污染水向东传。

另外,在这两个台风中间还有一个台风胚胎,目前它还只是个热带扰动,未来这个热带扰动可能发展成为今年第11号台风“海葵”,也有可能前往日本。

中国天气网首席气象分析师胡啸表示,由于海温和环流形势有利,这个低压未来环流非常广阔,可能发展为一个超大型台风。不过目前时效较远,后续走向仍不明朗,继续保持关注吧~

综合 福州气象、中国天气、中央气象台

台风最新消息!台风“苏拉”凌晨加强了,最新路径公布!

据@中央气象台发布,台风快讯:今天凌晨,今年第9号台风“苏拉”已加强至13级,并且还在持续增强,未来将成超强台风!

26日8时,今年第9号台风“苏拉”中心位置距离菲律宾马尼拉北偏东方向约495公里,最大风力13级,38米/秒 (约137公里/小时)(台风级),预计“苏拉”将以每小时5-10公里的速度向偏南方向缓慢移动,强度逐渐增强。

一夜之间,路径明确,中央气象台发布了“苏拉”最新路径预测图,这是要来福建?!

关于“苏拉”未来走势!究竟会不会登陆我国?请大家持续密切关注!

三台共舞?两个或直冲日本!

昨天凌晨,“达维”在西北太平洋洋面上生成。

预计“达维”将向偏北方向移动,强度变化不大,预计将在28日前后靠近日本,从福岛近海掠过后向东移动。

台风“达维”是否会影响日本福岛核电站的核污染水排放计划,尚未有相关方回应。中国气象频道气象分析师信欣表示,“达维”卷起的风浪可能利于日本核污染水向东传。

另外,在这两个台风中间还有一个台风胚胎,目前它还只是个热带扰动,未来这个热带扰动可能发展成为今年第11号台风“海葵”,也有可能前往日本。

中国天气网首席气象分析师胡啸表示,由于海温和环流形势有利,这个低压未来环流非常广阔,可能发展为一个超大型台风。不过目前时效较远,后续走向仍不明朗,继续保持关注吧~

综合 福州气象、中国天气、中央气象台

43147
10995
10996
11000
11001
10997
11023
11024
10998
11016
11006
11002
11003
10999
11017
11326
11018
11007
11004
11005
11019
11020
7009984
11328
11008