河北省气象灾害防御指挥部启动
重大气象灾害(寒潮)Ⅳ级应急响应
河北省气象台2025年1月25日16时44分发布寒潮黄色预警信号。根据《河北省重大气象灾害应急预案》,经会商研判,省气象灾害防御指挥部决定于1月25日17时30分启动重大气象灾害(寒潮)Ⅳ级应急响应。
省气象灾害防御指挥部指出,受强冷空气影响,本次天气过程降温幅度大,同时伴有大范围降雪和大风天气,且当前正值春运出行高峰期,发生低温冰冻、雪灾和大风等气象灾害风险较高。相关地区和单位要高度重视灾害风险防控工作,提前采取有针对性的防御措施,全力以赴做好防范应对。
寒潮黄色预警
河北省气象台2025年01月25日17时发布寒潮黄色预警信号:
受西伯利亚东移南下的冷空气影响,明天早晨到28日早晨,全省最低气温明显下降,保定、廊坊以北地区下降10~12℃,局地下降12~14℃;其他地区下降7~10℃。28日早晨,最低气温张家口、承德、秦皇岛北部、保定西北部降至-15~-24℃,其中坝上地区降至-25~-32℃,保定南部和石家庄、衡水以南地区降至-6~-10℃,其他地区降至-11~-14℃。请注意防范。
大雾黄色预警
河北省气象台2025年01月25日22时54分发布大雾黄色预警信号:
受降雪影响,石家庄、邢台西部、邯郸西部的部分地区能见度已经低于500米,预计今天夜间,石家庄、沧州及以南地区降雪时部分地区有雾,能见度不足500米,局地不足200米!请注意防范。
大风黄色预警
河北省气象台2025年01月25日17时发布大风黄色预警信号:
受冷空气影响,今天夜间到明天夜间,张家口、承德、保定中西部、石家庄、邢台西部、邯郸西部有西北风4到6级,阵风7到9级,局地可达10级;其他大部分地区有西到西北风4到5级,阵风6到8级;明天傍晚到夜间,渤海海域和沿海地区有西北风6到7级,阵风8到9级。请注意防范。
设施农业低温冻害风险预警
河北省气象局、河北省农业农村厅联合发布设施农业低温冻害风险预警:
河北设施农业有低温冻害风险,其中保定北部、沧州及其以北大部,石家庄、邢台、邯郸三市西部地区风险高或很高;唐山南部、廊坊中北部、衡水东北部、邢台和邯郸两市东部地区风险较高;其他地区无风险。低温冻害易造成温室内植株叶片卷曲发黄、生长缓慢,落花、落果、果实受冻,影响作物产量和品质。

河北省气象科学研究所提醒,要提前检修老旧简易温室,做好棚架、棚膜的加固修缮工作。降雪中和雪后注意及时清扫积雪,避免积雪压垮棚体,同时增加透光性。夜间气温较低,注意温室防寒保温;及时修补破损保温被,提高温室保温性能;有条件的可加强棚内增温保温措施。
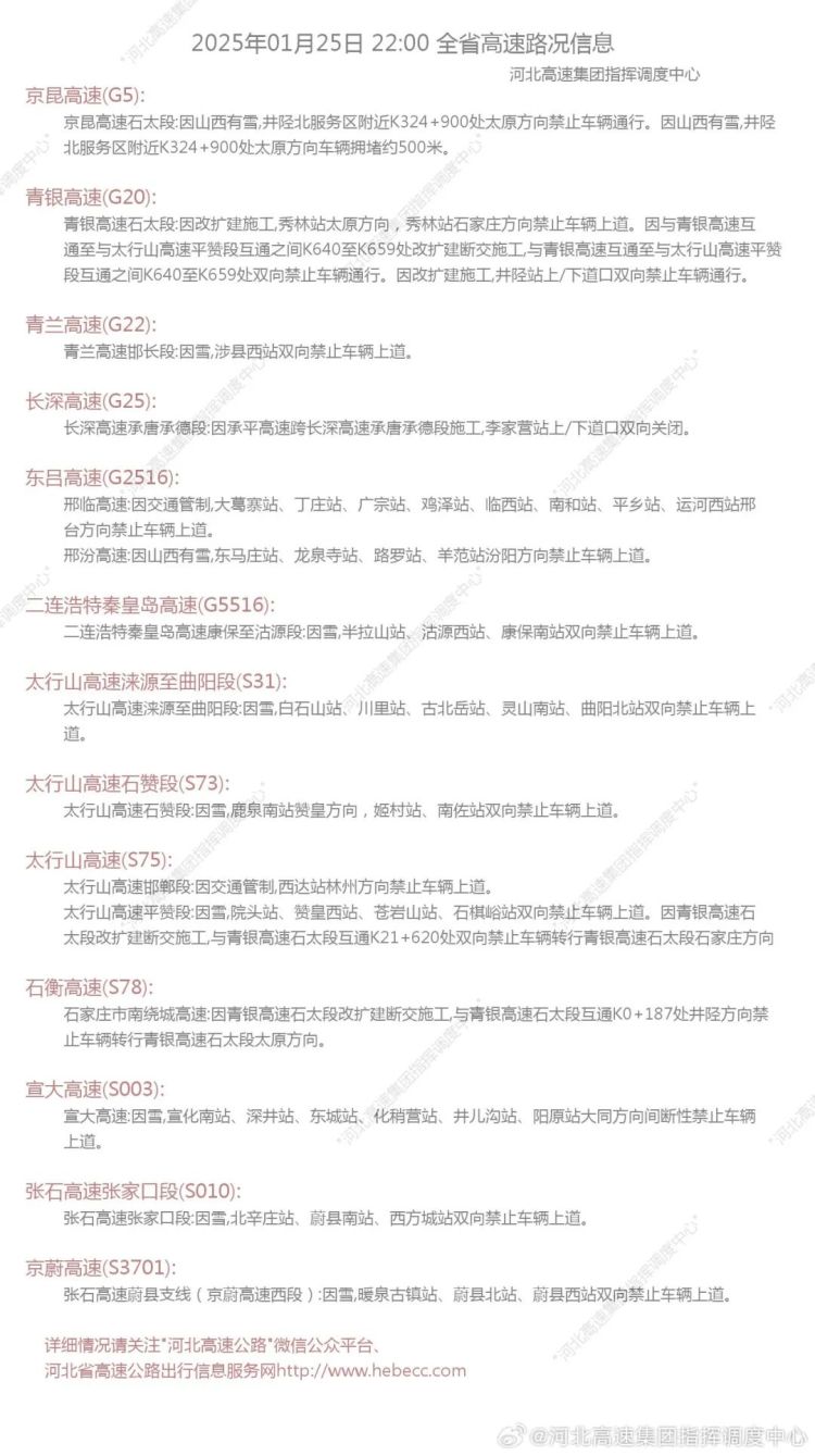
高速公路气象风险提示
河北省气象局、河北省交通运输厅、河北省公安厅交通管理联合发布交通气象风险提示:此次降雪过程将造成全省高速公路出现中风险到较高等级道路积雪、结冰气象风险。张家口中北部、承德中北部的高速公路道路积雪、结冰气象风险等级为中风险,其他大部分地区为较高风险。

河北省气象服务中心提醒,1月25日至27日,全省大部分高速公路出现积雪、结冰气象风险较高,请司乘人员合理安排出行,随时关注路况和气象信息。受大风影响,26日至28日,河北北部和西部山区的高速公路出现横侧风风险较大,对高速行车有不利影响,请司乘人员谨慎驾驶。

石家庄机场发布雾雪天气出行提示
1月25日晚,石家庄迎来今年首场降雪。针对此降雪,石家庄正定国际机场(简称“石家庄机场”)发布出行提示。
提前了解天气情况及航班信息。雾雪天气出行,请您在出行前,提前了解航班信息以及天气变化。您可以拨打石家庄机场旅客服务热线0311-96360进行咨询,也可以登录所乘航空公司APP、航旅纵横等查询航班信息。
合理规划前往机场路线。出行前,您可以通过广播、网络、新闻等渠道提前了解交通道路信息,也可以视情况选择107国道及新城大道往返机场,或利用电子地图规划行车路线和备用路线。
您也可以选择石家庄机场旅客班车前往机场,具体途经站点及发车时间可关注“空港巴士快线”公众号,需要注意的是机场旅客班车发车时刻不对应航班起降时刻。您也可以乘坐公交机场专线1路、142路、156路到达机场,具体信息请查询“石家庄公交”微信公众号。
预留充裕时间,关注信息提示。目前,石家庄机场国内航班截载时间为航班计划起飞前28分钟。考虑降雪天气可能出现路面湿滑、车辆拥堵、高速关闭等情况,请您提早出行。
需要请您留意的是,雾雪天气导致航班不正常的情况下,登机口、登机时间等信息可能会临时进行调整。请您多关注所乘航班信息,及时了解相关情况。如果您需要转机,请提前预留充足的转机时间,并充分考虑到天气、交通状况等因素,以免耽误后续行程。
因雾雪天气导致误机可进行退改签。如果您因雾雪天气误机,导致未能顺利成行,在符合航空公司退改签条件的情况下,可以通过航空公司的客服电话、官方网站、客票销售平台等方式进行机票的退改签,航空公司和机场工作人员会耐心向您解答,协助解决旅客困难。
此次天气过程正值春运返乡高峰
出行这些事要注意↓↓
行人
雪天路面湿滑,出门行走时需要换上防滑的鞋,小心来往车辆。
骑车
给车胎放点气,增加轮胎与地面摩擦。挑有干雪、湿雪的路面骑行。
开车
>>开车出行前
清理车上的积雪,检查车灯、刹车、方向、胎压等车况是否完好。换上雪地胎,最好备上防滑链和雪铲。
>>起步
冰雪路面起步时应慢慢松开刹车或放离合,让车辆缓慢动起来后再轻踩油门。
切忌一起步就大脚油,车轮打滑,容易发生侧滑现象。车辆如有雪地模式记得使用。
>>行驶中
驾驶车辆要与前车保持平时2-3倍的车距,尽量行驶在前车留下的车辙中,时刻准备着提前刹车。
缓打方向,适当加大转弯半径。
同时还要小心暗冰,高速公路上的桥梁、涵洞、立交桥匝道、隧道洞口等路段因不接地温易形成暗冰;此外在一些日照时间较短的背阴路段也易形成暗冰或间断冰带,驾驶员需均速缓慢通过,切勿猛踩刹车、急打方向。
雪天刹车过猛或转向太急易造成车辆侧滑或甩尾,应采取早制动、缓制动,转向先减速慢打方向盘,避免出现横向滑动或来回摆尾的情况。
雪天上下坡时都要使用低档平稳通过,中途不宜换挡。上坡防熄火,下坡绝对禁止空档滑行。新手雪天开车可改走辅路,避免遇到坡度较大的立交桥。
尽量避免在坡面上泊车,因为很难使它重新启动。如果必须在有雪的下坡泊车,要保证有足够的空间驶离泊车位。
远离大货车,因为大货车飞溅的雪花,容易挡住你的视线。
>>陷进雪坑里怎么办?
扒开周围的雪,取出沙土铺到轮胎下,再垫上衣物、木块等增加摩擦。先倒点车,再给大油门加速冲过去。
>>雪天开车其他注意事项
即使是在白天也建议打开近光灯。如果天气恶劣,最好把前后雾灯都打开。
雪天车辆内外温差较大,前挡风玻璃出现雾气时需及时利用车内空调器调节车内温度除雾。
如遇到侧滑,应顺着侧滑方向轻打方向盘,待车身回正后再轻踩刹车减速,直到完全控制车辆。
雪天出行,安全防护的要点就是“车靠边、人撤离、即报警”。
当发生事故或者车辆故障时,切记第一时间打开双闪灯。
若人员无受伤或受伤轻微且车辆还能移动的,在确保安全的前提下,立即将车移动至右侧应急车道。
将车辆挪至安全区域后,在车辆后方正确放置三角警示牌,提醒后方来车注意。
同时要关注来车方向,若遇紧急情况可采取规避措施。
将车辆妥善安置后,应立即将车上人员撤离到高速护栏外等安全地带,远离事故现场。
做好以上两点后,立即拨打报警电话,并向交警正确描述车辆位置、行车方向。同时,将人员伤亡情况、是否需要救护车、事故车能否开动等现场详情简单描述。
来源|河北天气、河北高速交警、冀时客户端、冀云客户端、河北机场集团