电商热销产品“苗古金贴”,号称由传承“千年秘方”的非遗传承人制作,专门解决膝盖、颈椎等出现的问题。电商平台数据显示,该产品位列“热敷贴回购榜”第一名 。
然而,记者深入调查发现,该“非遗传承人”的照片实为AI生成,“非遗传承人”证书由一家机构违规炮制。目前,涉事企业已被立案调查。 AI生成的“假非遗传承人”是如何为产品代言的?这是一条怎样的产业链?
网红热敷贴“传承人”
竟是 AI生成的假神医
山西的赵先生反映,他从短视频平台上看到苗古金贴的广告,自称该产品“为解决膝盖问题研发,再厉害的滑膜炎积液问题,一贴下去治愈,病情不反复”。赵先生点击视频链接后跳转到电商平台店铺进行购买,在使用该产品后,他发现自己的膝盖积液病情越来越严重 。
记者搜索发现,在多个电商平台,苗古金贴产品正在热销,付款人数超百万 。在产品介绍页面上写着“第56代苗古金贴传承人”唐付政,生于贵州苗医世家,早年进入“国医大学”深造,还被中国非遗人才库评定为苗古金贴非遗传承人,形成了特有的苗古金贴治疗方法,享誉四方。

仔细查看这位所谓的非遗传承人“唐付政”的照片,记者发现,照片中的人物表情僵硬、光线不自然,尤其是存在AI生成人物常见的典型缺陷——手部异常 。
例如,唐付政的左手大拇指几乎与食指等长,中指下方还多出一根手指 。照片背景中的书法作品显而易见是AI生成的文字。

在唐付政的外景照中,左手则更加不自然,上一张照片中多出一根的手指也消失了。此外,记者使用多款AI生产反向检测大模型,验证“唐付政”的照片99%为AI生成,使用的模型是Stable Diffusion (Stable Diffusion 是2022年发布的深度学习文本到图像生成模型,这意味着“唐付政”实际“诞生”时间不超过3年)。

所谓“千年秘方”
实为 代工产品
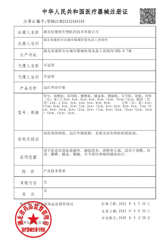
在苗古金贴产品页面可以明确看到,它有“颈椎型”“腰椎型”“膝盖止痛型”等多款产品,宣称具备半月板修复、缓解膝盖疼痛、治疗滑膜炎等功效,是药监局注册的二类医疗器械。
按照页面显示的医疗器械注册证编号查询,“膝盖止痛型”产品由湖北好德快生物医药技术有限公司生产,“颈椎型”“腰椎型”产品由山西海德药业有限公司生产 。




△医疗器械注册证编号与企业公示信息一致
企业招商人员告诉记者,苗古金贴使用山西海得药业的医疗器械注册证号,产品流程由他们企业负责,本质上是贴牌产品 。
从苗古金贴产品包装上的配料表可以清楚看到,它主要由无纺布、医用胶、远红外陶瓷粉和离型纸构成。厂家透露5000盒起做的话,可以做到一盒2.5元,而苗古金贴旗舰店一盒卖59元,三盒89元。
对于产品宣传中所谓的“非遗传承人”,代工企业山西海德药业工作人员说,“只是请了个代言人,推广的时候会有个宣传点,但是料体都是用我们家的” 。
这位工作人员也解释了为什么苗古金贴的产品包装盒上没有任何有关“非遗”字眼,只在电商宣传中使用。这是因为监管部门会对医疗器械产品包装进行监管。“我们按医疗器械生产的话,包装盒跟批文里面无关的字不能打上去。”
假非遗传承人证书
其实 给钱就能办
记者调查发现,AI人唐付政的所谓“苗古金贴非遗传承人”称号,实际上是由一家名为“北京炎黄文明非物质文化遗产保护中心”的企业颁发,对应可以检索到中国非物质文化遗产记录工程网。
该网站有很多所谓的“非遗传承人”,例如“疑难杂症诊疗法传承人”等。


通过互联网搜索“非遗申报”,一些中介介绍,相较于向文旅部门申报的正规渠道,花钱找机构购买印有“非遗传承人”字样的证书,门槛低、周期短 。
记者与“北京炎黄文明非物质文化遗产保护中心”的法定代表人何松涛联系,对方拒绝了记者提出的前往该中心参观的要求,并声称只需转账1500元,提供姓名、照片以及希望拿到的非遗传承项目信息,两周后,“非遗传承人”信息即可在该中心网站上发布 。
记者还在该网站查询到,唐付政“苗古金贴传承人”项目,在2024年8月办理成功 。

涉事企业被立案调查
相关产品链接全部下架
日前,市场监管总局印发《关于维护广告市场秩序 营造良好消费环境的通知》,部署开展广告市场秩序整治工作。通知明确,将严查“神医”“神药”“人工智能冒充专家”等多类违法广告。
经初步核查,报道中涉及的是厦门追尖科技有限公司、厦门乐土网络科技有限公司、苗古金贴(厦门)大药房有限公司等企业 。目前查到以上企业在多家电商平台共计开设9家网店,主要销售“苗古金贴颈椎贴”等医疗器械产品。
执法人员现场检查涉事网店,发现店铺在售商品详情页面有宣传“非遗传承人”“千年苗方”“专供颈椎问题”等字样,部分店铺销量显示“已拼500万+件”“已售60万+”等数据。执法人员已当场对相关证据进行提取固定,责令当事人将上述产品链接全部下架处置。集美区局依法依规对当事人涉嫌虚假宣传、刷单等违法行为立案调查,对制作假证等违法线索移送相关部门。
本文来源:央视新闻微信公众号综合中央广电总台中国之声