[汽车之家购车手册] 东风日产阳光的2013年销量约为11.30万台,可见它在国内的销售情况尚算让人满意,与骐达、轩逸组成的“三剑客”为东风日产在国内紧凑型车市场斩获了超过50万台的销量。自2010年底开始销售的它,历经3年的时间后,小改款车型已经在2月14日上市,售价区间为7.98-11.28万元,起售价相对2011款车型的8.28万元降低了3000元,顶配车型售价依旧是11.28万元。此次小改款阳光一共推出了7款车型,相对老款增加了两款精英版,减少了一款尊贵版,整个车系结构的变化比较明显。那么,这7款车型里面哪一款性价比最高,它们又是否保留了老款阳光价格实惠的亮点?看完全文答案自有分晓。


●2014款阳光在外观上有什么变化?

车型首页|参数配置||口碑|车型报价
厂商指导价
9.28万
阳光此次改款没有对外形进行大改动,整体造型与老款基本保持一致,仅是对一些细节进行修改来保持新鲜度。首先来看前脸,这是车身外观变化最明显的地方:1.倒梯形进气格栅的尺寸更大,加入了更多的曲面线条,并且格栅条数量也从老款的4条减少到现在的3条;2.前大灯经过重新设计,更为复杂的线条勾勒让它看上去更加前卫,而且大灯的尺寸也有所增加;3.前包围的设计更加凹凸有致,立体感也更强,摆脱了老款给人呆板的印象,为前脸增添了几分时尚的气息;4.雾灯的设计也更加时尚,部分车型的雾灯位置还加入了镀铬装饰条,这可是老款全系车型都没有的。



其次是车身侧面,此处也有几个变化之处:1.中高配车型采用了全新的6辐Y形铝合金轮毂,比老款的7辐式铝合金轮毂更好看;2.老款车型的车侧转向灯被设置在前翼子板上,现在2014款阳光的顶配车型把这个车侧转向灯集成到外后视镜上;3.天线从车顶的前端移至后端。


最后是车尾部分,除了后包围底部加入了磨砂黑色的装饰板,牌照框上沿增加了镀铬装饰条以外,其它细节均与老款车型一致。
●2014款阳光的车身尺寸、乘坐空间是否有变化?



它的长宽度分别是4456×1696×1514(mm),轴距为2600mm;老款车型的长宽高分别是4426×1696×1518mm,轴距为2600mm。从数据可见,它的宽度和轴距与老款车型相同,车身长度相对减少了30mm,而车身高度则降低了4mm。由于车身尺寸的变化来自于外观设计的改变,而且它的轴距并未发生变化,因此它可以提供的车内乘坐空间与老款车型一致。从上面的空间体验不难看出,阳光的车内乘坐空间让人满意。
●2014款阳光的车内设计有什么变化?


它的中控台经过重新的设计,主要变化集中在方向盘、多媒体系统以及空调系统的面板设计上。另外,在手套箱上方的位置还增加了两根勾勒的线条,增加了些许层次感。事实上,整个中控台给人的感觉与老款车型相差并不大,样式还是比较中庸,而且用料与色彩的搭配依旧缺乏些许档次感。
●2014款阳光的动力总成及底盘悬架有变化吗?




2014款阳光的全系车型依旧搭载1.5L直列四缸自然吸气发动机(HR15DE),该发动机带双C-VTC连续可变气门正时智能控制系统。而与这台发动机匹配的是5挡手动变速箱或CVT变速箱。另外,它的底盘结构也没有发生变化,同样是前麦弗逊式独立悬架、后扭力梁式非独立悬架。考虑到这只是一次小改款,核心部分没有变化也在情理之中。
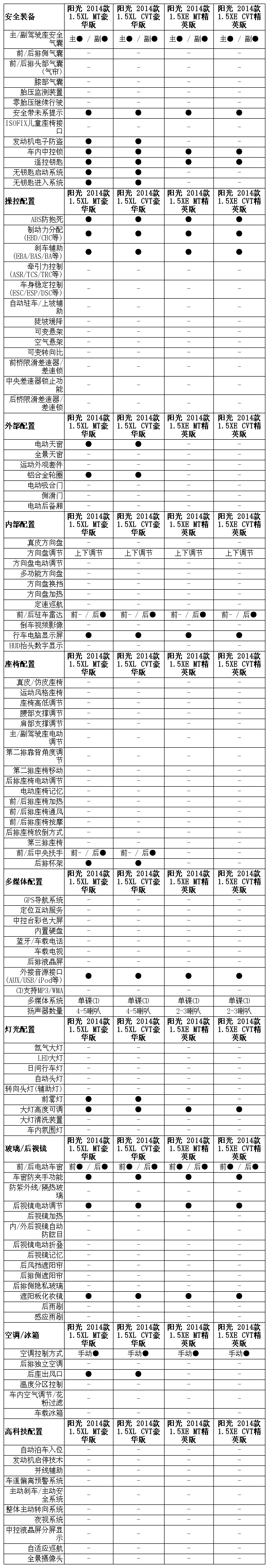
●2014款阳光全系车型的配置分析:
从配置上分析,2014款阳光的整个车系可以分为XE舒适版、XE精英版、XL豪华版与XV尊贵版,其中前三个版本有手动和CVT车型可以选择,不过它们的手动和CVT车型在配置上完全一样。既然如此,下文我就把它们合拼在一起分析便可。另外,有一点需要说明的是,这几个版本的手动变速箱和CVT变速箱车型之间的差价都是1万元,价格在合理的范围内,因此你在选车型的时候只需要根据配置去选择便可。

XE舒适版是2014款阳光的入门车型,它的配置就是身份的最好证明:ABS+EBD+BA、双安全气囊、前盘后鼓刹车系统、14英寸轮毂、手动调节外后视镜……这些都是极其简单的配置,没有亮点可言。

与2011款阳光1.5XECVT舒适版相比,它的售价降低了3000元,看着貌似还不错,但其实它的配置也相对降低了不少,后轮制动器从盘式更改为鼓式、轮圈及轮胎尺寸从15英寸降为14英寸、外后视镜从电动调节减配为手动调节、取消了前雾灯。便宜了3000元却减少了那么多的配置,我相信谁也不乐意,况且这些减掉的配置都是比较实用的。
◆XE舒适版 or XE精英版?
XE精英版在价格上相对XE舒适版贵了3000元,但相对增加了电动调节外后视镜、倒车雷达,后轮制动系统从鼓式刹车升级为盘式刹车。3000元的价格换来上述的升级,我认为物超所值,光是刹车系统的提升已经可以抵消这笔费用了,而且3000元也并非大数目金额。显然,它的可购性要比XE舒适版高。

1.5XE精英版是此次改款新增加的版本,售价与2011款1.5XE舒适版完全一样,但后者在配置上面更加有优势。2011款1.5XE舒适版配备了15英寸的轮圈及轮胎,还有前雾灯,而2014款1.5XE精英版则只是相对多了倒车雷达一项配置。
◆1.5XE精英版 or 1.5XL豪华版?
再往上选择就到了1.5XL豪华版,它的售价相对1.5XE精英版高了1万元,但配置有比较明显的提升。1.5XL豪华版相对多了电动天窗、前雾灯、一键启动、发动机防盗等一系列实用的配置。除此以外,它的轮圈以及轮胎升级到15英寸,扬声器数量从2个增加到4个,仪表盘也加入了自发光功能。从整体上来看,1万元换取这些增加的配置或者配置上的升级是物有所值的,因此我认为1.5XL豪华版比1.5XE精英版更值得推荐,而且重点推荐1.5XL豪华版的手动挡车型。

它的售价与2011款XL豪华版完全一样,只可惜两者在配置上面也是相差不大。虽然前者增加了倒车雷达这项实用的配置,但却把备胎更换成非全尺寸,主驾座椅也减掉了高低调节。
◆1.5XL豪华版 or 1.5XV尊贵版?
最后是顶配1.5XVCVT尊贵版,它的重点升级是多了带触摸屏的GPS导航系统、座椅材料更改为皮质。除此以外,还有后视镜集成转向灯、主驾驶座椅加入高低调节、主/副驾驶座椅后方增加储物袋这几项小配置上的升级。从整体上来看,它的升级尚算比较明显,只不过以1万元来换取这些提长我认为不太值得。另外,到了11万元的售价区间已经有很多选择了,它的竞争压力会增加不少,同样放在东风日产展厅里面的轩逸就是一个明显的例子,它的吸引力无疑要比阳光更高一些。




它的售价与2011款1.5XV尊贵版相同,配置有增有减,增加的配置有倒车雷达、带触屏的GPS导航,减少的配置有真皮方向盘、自动空调更改为手动空调、备胎从全尺寸变更为非全尺寸。
●推荐车型及总结:
1.5XL豪华版::★★★
1.5XL豪华版的配置虽然不是尽善尽美,但也算是比较丰富了,诸如电动天窗、一键启动系统等舒适性的配置也可以在它身上找得到,而且它的售价也比较合适,手动挡和CVT车型我个人更加推荐前者。
1.5XE 精英版:★★
1.5XE精英版的价格与2011款1.5XE舒适版一样,配置相差不大。之所以把它作为次推荐车型,原因有两个:1.配置水平应付日常一般使用不是问题,价格也比较合适;2.除了它和1.5XL豪华版外,其它2014款阳光车型的性价比不高。
阳光此次改款并未给我们带来太多的惊喜,外观、内饰的小改动给我们带来了些许的新鲜感,而顶配1.5XV尊贵版配备的带触摸屏的GPS导航系统已经算是比较大的亮点了。同样,它也给我们带来了不少的疑惑。经过上面的配置分析不难看出,相对2011款车型,除了顶配1.5XVCVT尊贵版算是增配不加价外,其它车型的配置均有不同程度的缩减,整体展现出来的性价比我认为还不如2011款车型。至于2014款阳光是否可以保持2011款车型的销售情况,这还有待市场的验证。(文/汽车之家何家荣)
推荐车型的参数配置:

