[汽车之家购车手册] 在8月底的成都车展上,2014款雪铁龙C5正式上市,售价18.19万-23.69万,新车在动力配置上有所变化,新增了采用1.6T的涡轮增压发动机的两款车型,同时取消了入门级的2.0L手动舒适型和顶配的3.0L自动旗舰型。新增的1.6T车型属于中配车型,配置水平处于原有的2.0L和2.3L车型之间,售价20.29万和21.99万。下面让我们分析一下哪款车型的性价比更高。


●车型介绍:
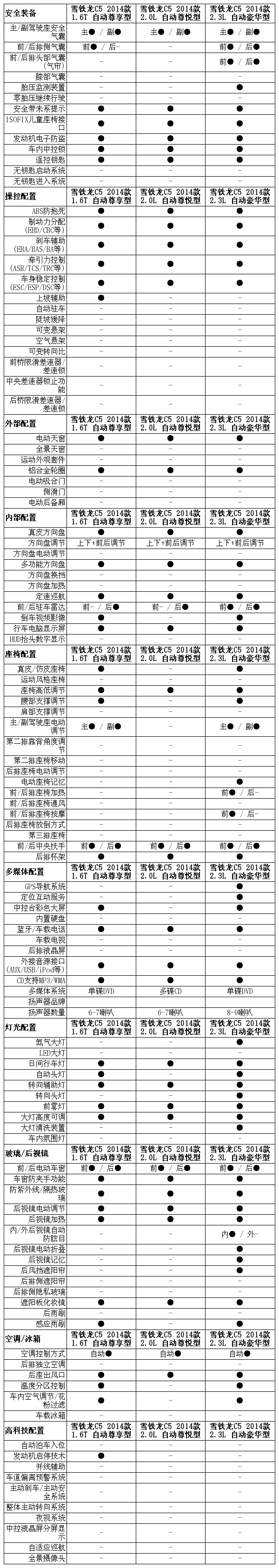
2014款雪铁龙C5最大的区别在于动力系统上有所改变,放弃了原来动力3.0L排量的发动机,同时也取消了手动挡的变速箱,增加了1.6T的涡轮增压直喷发动机。而在外观方面,基本没有多大的改变,1.6T车型增加了启停系统,在车身侧面会有明显的标识。



在车身尺寸方面,2014款雪铁龙C5并没有改变,在与同级别的车型对比中,雪铁龙C5的轴距和宽度都有一定的优势,但车身长度和高度则小于竞争对手。在车身颜色方面,新车提供6种颜色给消费者选择,应能满足大部分消费者的需求。


在轮胎配置方面,2014款雪铁龙C5低配车型采用的是规格为225/60 R16的固特异Execllence三能轮胎,而高配车型采用的是规格为225/55 R17的固特异EAGLE F1极品飞靴单导向轮胎。

内饰方面,新车基本沿用了原来的设计,但是配置上有所改变,1.6T车型增加了启停系统和Hill Assist坡道辅助系统,同时采用独特的碳纤维风格装饰,而2.3L车型都配有7寸显示屏和车载互联系统。






动力方面,新款C5共有三种动力可选,其中2.0L和2.3L自然吸气发动机都没有变化,而1.6T车型搭载的是1.6T涡轮增压直喷发动机,其最大功率输出为167马力(123kW)。传动方面,全系车型标配6挡手自一体变速箱。



悬架系统方面,雪铁龙C5采用的是前麦弗逊式后五连杆式独立悬架。安全配置方面,全系车型标配ESP电子稳定系统、TCS牵引力控制系统、倒车雷达和后排ISOFIX儿童座椅接口。
●配置分析:
◆2.0L 尊悦型
2.0L尊悦型是2014款雪铁龙C5的入门级产品,售价为18.19万,在配置上虽然不算很丰富,但已经带有天窗、定速巡航+限速器、自动恒温空调、多功能真皮方向盘等配置,在舒适性方面能满足基本需求。

而值得一提的是,2.0L尊悦型在安全配置上主要是安全气囊的数量比高配车型少,而电子安全配置则与高配车型相差不大,带有TCS牵引力控制系统和ESP电子稳定系统是值得肯定之处,同时配有定速巡航+限速器,有利于驾驶员在高速巡航时控制车速,降低超速几率。综合来看,2.0L尊悦型的性价比较为突出,对追求经济实用性的朋友值得重点考虑。
◆2.0L 尊享型
2.0L尊享型价格比尊悦型高了1万元,增加或改进了11项配置,但多数是属于锦上添花的舒适性配置,其中安全方面增加前排双侧气囊和影像式倒车雷达,舒适性和娱乐方面增加了双区域恒温空调、AQS车外空气智能监控系统、7英寸高清触摸屏和DVD等,对提升用车便利性有所提升。与老款车型相比,新款增加了倒车影像、7英寸高清触摸屏和单碟DVD,而指导价格增加了2000元,价格增幅在合理范围。

综合来看,2.0L尊享型新增的配置对车辆的提升较多,1万元的差价也是物有所值,但是增加配置集中在舒适性方面,也不是必要的配置,适合对舒适性有较高要求的朋友。
◆1.6T 车型
1.6T车型在动力上相比2.0L车型增加了20马力和45牛·米,官方的0-100km/h加速成绩快1秒,90km/h的等速油耗低0.5L,应该说1.6T车型在动力和燃油经济性方面都比2.0L车型有提升。2.0L车型和1.6T的尊享型在配置上还有点差异,1.6T尊享型多了启停系统和Hill Assist坡道辅助系统,另外2.0L尊享型采用木纹内饰,而1.6T车型采用的碳纤维风格装饰更显年轻时尚风格。而价格上两个车型差价1.1万,相对于性能和配置的提升,这个差价也在合理范围。

1.6T尊贵型相比尊享型增加了9项配置,轮胎规格变为225/55 R17,可以选装GPS导航和车载互联系统,但价格提高了1.7万元,增加的配置更多的是提升档次感,如4向随动转向HID双氙气大灯、U型下进气格栅镀铬装饰和前排加热座椅等,但也不是必要配置,适合预算较为充足的朋友。
◆2.3L 尊贵型
从官方数据看,2.3L和1.6T发动机在0-100km/h的加速时间都为9.9秒,而1.6T的百公里油耗要低0.5L,有着更好的燃油经济性。2.3L和1.6T的尊贵型在配置上也有差异,1.6T尊贵型多了启停系统和Hill Assist坡道辅助系统,内饰颜色上2.3L车型尊贵型可选择驼色或黑色,而1.6T尊贵型只有黑色内饰,2.3L尊贵型采用木纹内饰,而1.6T车型则是碳纤维风格装饰。GPS导航和车载互联系统在2.3L尊贵型上是标配,而1.6T车型则要选装。两者差价为7000元,相比之下我更推荐1.6T尊贵型,毕竟导航和车载互联系统并不是必要配置,而且1.6T车型还有更好的燃油经济性,有利于降低用车成本。

◆2.3L 豪华型
2.3L豪华型是全系的顶配车型,比2.3L尊贵型价格高了1万元,但是增加了14项配置,其中安全方面增加了后排双侧气囊、智能泊车辅助系统(10探头)和智能胎压监测系统;舒适性和娱乐方面增加了驾驶员座椅腰部按摩功能、驾驶座椅/空调/外后视镜记忆功能、Hi-Fi音响系统和9扬声器系统等,增加的都是较为高端的配置,对用车体验有较为全面的提升,增加的价格物超所值。

2.3L的两款车型都是针对喜欢配置丰富的消费者,其中尊贵型已经能满足消费者大多数的需求,但豪华型只是贵了1万元就能有更多更高级的配置,能明显提升档次感和使用舒适性,两者相比还是豪华型更加值得推荐。
●车型推荐
推荐车型:2.0L尊悦型
推荐指数:★★★★★
推荐理由:2.0L尊悦型的的配置较为均衡,丰富的电子安全系统和后排ISOFIX儿童座椅接口跟高配车型基本相同,已能满足日常使用的需求。舒适性配置方面,天窗、多功能方向盘、后排左右独立出风口和定速巡航+限速器等实用的配置都已搭载,整体性价比较为突出,值得推荐。
雪铁龙C5 2014款 2.0L 自动尊悦型
车型首页|参数配置||口碑|车型报价
厂商指导价
18.19万
推荐车型:1.6T尊享型
推荐指数:★★★★
推荐理由:1.6T涡轮增压直喷发动机的综合性能是三款发动机中最为优秀的,从官方数据看,其0-100km/h加速时间跟2.3L车型相同,而油耗比2.0L车型还低,适合对动力性能有一定要求,同时也注重燃油经济性的朋友。配置方面,1.6T尊享型已经集成了较为齐全的配置,包括感应式前大灯、影像式倒车雷达、双区域恒温空调、7英寸高清触摸屏和启停系统等都已搭载,价格上比1.6T尊贵型低了1.7万,性价比更高。
雪铁龙C5 2014款 1.6T 自动尊享型
车型首页|参数配置||口碑|车型报价
厂商指导价
20.29万
推荐车型:2.3L豪华型
推荐指数:★★★
推荐理由:推荐顶配车型主要还是看中其配置丰富的方面,与2.3L尊贵型相比增加了14项配置,其中不乏智能泊车辅助系统(10探头)、Hi-Fi音响系统、9扬声器系统、驾驶员座椅腰部按摩功能等同价位区间较为高端的功能,明显提升了整车的档次,而且在舒适性和安全性方面都有提升。价格仅增加了1万元,相对于增加的配置而言可谓是物超所值。23.69万的价格应该说并不算低,但是同价位区间能有这样配置的车型不多,对于喜欢配置丰富和对舒适性要求较高的朋友可以考虑这款车型。
雪铁龙C5 2014款 2.3L 自动豪华型
车型首页|参数配置||口碑|车型报价
厂商指导价
23.69万
●总结:
2014款雪铁龙C5此次上市的6款车型有着较为明确的定位,2.0L车型主打高性价比,适合重视实用性和经济性的朋友;而2.3L车型则是针对要求配置丰富,需要较高舒适性和安全配置的消费者;新增的1.6T车型在发动机性能方面有一定优势,同时配置上比较均衡,能满足大多数消费者用车的需求。
综合来看雪铁龙C5此次小改款主要是在动力配置上有所变化,取消了原来的2.0L手动挡车型和3.0L顶配车型,增加的1.6T车型应该说更加贴近消费者的需求。2014款雪铁龙C5在配置上有小幅增加,但18.19万-23.69万的价格基本上维持原来的价格区间,而目前市场上老款车型的优惠已经达到2.5-3万元的幅度,预计2014款车型在年底也将出现相近幅度的优惠,不急于购车的朋友不妨再等等。(文汽车之家梁海文)


