[汽车之家初步海选] 豪华品牌对于普通老百姓来说显得有些遥远,大多是可望而不可即的梦中车型。不过随着国内汽车市场的不断发展,车型越来越多也导致它们之间的竞争也越来越激烈,为了抢占市场份额,降价优惠也在所难免。今天我们就给大家推荐几款豪华品牌的低配车型,除了售价相对亲民外,它们的配置表现也很不错,满足日常使用没什么问题,避免了被人说花钱买了个牌子的尴尬。

指导价:19.99万 全国大部分地区成交价:18万左右

车型首页|参数配置||口碑|车型报价
厂商指导价
19.99万
这台奥迪A32014款 Sportback 35TFSI进取型(下文简称A3进取型)是国产A3全系的最低配车型,原本19.99万元的指导价就很有诚意了,现在全国大部分地区都还有着一定的优惠,成交价大多在18万左右。




A3进取型在外观上和中高配车型最大的区别就是车灯,大灯使用卤素光源,缺少LED日间行车灯和透镜,看起来没神。不过这样的配置也和同级别的奔驰A级、宝马1系相同,可以理解。16英寸的轮圈造型比较普通,车尾方面和中高配车型区别不大,也算顾及到了车主的面子。




如果说从外观上不太容易看出这是一台乞丐版的话,那进到车内就明显多了。四辐方向盘光秃秃的,不带任何功能键;中控彩色屏幕搭载了简化版的MMI系统,缺少导航和蓝牙电话功能;没有天窗,并且空调也是手动的。好在像电子手刹、自动驻车、车身稳定控制、包括膝部气囊和侧气帘在内的7个气囊没有缺失。


动力系统方面这台乞丐版A3和全系车型一致,EA2111.4TFSI发动机最大功率150马力/5000-6000rpm;最大扭矩250牛·米/1750-3000rpm,传动系统匹配7速双离合变速箱。这套动力系统的匹配很好,发动机有一定的爆发力,变速箱的反应够快,平顺性也不错,提供了出色的驾驶质感。
●小结
国产A3上市之初的定价与优惠完的A4L有了很大的重叠,这也直接导致了它现在有着不小的优惠幅度,花一辆比普通紧凑型车多一点的钱,得到一辆豪华品牌车型,绝对够划算。比我们推荐的这款A3进取型高一个配置的时尚型只多了天窗、主驾驶座椅电动调节和腰部支撑就要贵将近2万元,性价比显然没有它高。
●相关链接


●宝马1系2013款 改款 116i 领先型
指导价:26.2万 全国大部分地区成交价:20万左右
宝马1系的最低配车型为116i手动型,但该车长期处于缺货状态且优惠幅度不大,所以今天给大家推荐的次低配116i 领先型才是实至名归的最便宜的宝马。

车型首页|参数配置||口碑|车型报价
厂商指导价
26.20万
现款宝马1系车身造型紧凑,从外观上看很有小钢炮的感觉,但是其车头的设计争议比较大,论坛里不少朋友更是笑称为“猪鼻囧眼”,不过外观这件事本来就是仁者见仁智者见智的,好不好看大家心中自有一个评判标准。




116i 领先型在外观方面比较好辨认,缺少标志性天使眼的它一下就能和其它车型区分开,除此之外氙气大灯、透镜也是一并缺失,和刚才推荐的奥迪A3进取型相同。搭载1.6T发动机的116i和118i所有车型都配备的是16英寸轮圈,这点倒是给了车主们一些心理安慰。车尾方面,116i 领先型和其余车型区别不大。




116i 领先型的内饰设计是典型的宝马风格,中控台略微向驾驶员一侧倾斜,6.5英寸显示屏虽然功能简单,但对于车内档次感的提升也有一定作用。116i 领先型的方向盘上有限速和多媒体控制键,样式上也只是比高配车型少了银色装饰,这点比较厚道。另外像侧气囊、头部气囊、车身稳定控制、天窗、无钥匙启动、自动大灯/雨刷也都有配备,总体表现还不错。


动力系统方面,116i 领先型搭载的是代号为N13B16A的1.6T低功版发动机,最大功率136马力/4400rpm;最大扭矩220牛·米/1350-4300rpm,传动系统匹配8速手自一体变速箱。
●小结
116i 领先型是现在能买到的最便宜的宝马,它与高配车型相比只是缺少了氙气大灯、电动调节座椅、蓝牙电话、自动空调这样的配置,对于驾驶的影响不大。116i 领先型最大的卖点就是同级别中仅有的前置后驱布局,再加上优秀的操控性,有着很不错的驾驶乐趣。现在全国大部分地区的成交价都在20万左右,更有不少地区给出了低于20万的报价,以这个价格购入一辆乐趣十足的进口车型,确实够划算。
●相关链接


●奔驰A级2015款 A 180
指导价:25.2万 全国大部分地区成交价:22万
2015款奔驰A 180与2013款车型只在轮圈尺寸方面有区别,从之前的16英寸升级到17英寸,其余方面完全一致,售价也保持不变,故下文中我们继续使用2013款车型进行展示。

车型首页|参数配置||口碑|车型报价
厂商指导价
25.20万
现款奔驰A级造型年轻时尚,与老款相比简直是翻天覆地的变化,就像从土肥圆变成了小型男,紧凑的造型也符合它的定位。




A 180在外观方面和中高配车型的区别比较明显,头灯采用卤素光源,没有LED日间行车灯和透镜。2015款A 180的轮圈从之前的16英寸升级到17英寸,样式也更加动感。车尾方面,A 180是全系唯一没有配备LED尾灯的车型,并且还使用了隐藏式的排气布局,视觉效果和中高配车型差距较大。




A 180的内饰设计简洁精致,现在已经逐渐成为奔驰新的家族式风格。三辐方向盘与家族大多数车型相同,行车电脑和多媒体控制键分居两侧并带有换挡拨片。多媒体系统的功能也比较丰富,除了支持多种音源外,奔驰A级还全系标配蓝牙电话,这在之前的奥迪A3和宝马1系上可是见不到的。全景天窗是个抢眼的配置,另外像前后排头部气囊、定速巡航、前后驻车雷达也都是全系标配,诚意十足。

奔驰A级全系标配自动泊车系统,比A3和1系都要厚道。这套系统没有开启/关闭按键,只要当车速低于30km/h,打开想要停车一侧的转向灯,系统就会自动探测合适的车位。除了能进行侧向停车外,还具备驶出功能。


A 180搭载代号M270的1.6T低功版发动机,最大功率122马力/5000rpm;最大扭矩200牛·米/1250-4000rpm,传动系统匹配7速双离合变速箱。
●小结
有句话叫“金玉其外败絮其中”,要是用在A 180身上就应该把顺序调换一下,它在外观方面配置比较简陋,和中高配车型区别明显,但进入到车内就会发现大有内涵,安全、舒适配置都比较丰富,满足日常使用没问题。目前A 180在全国范围内的成交价大多在22万左右,价格比较合适。
●相关链接


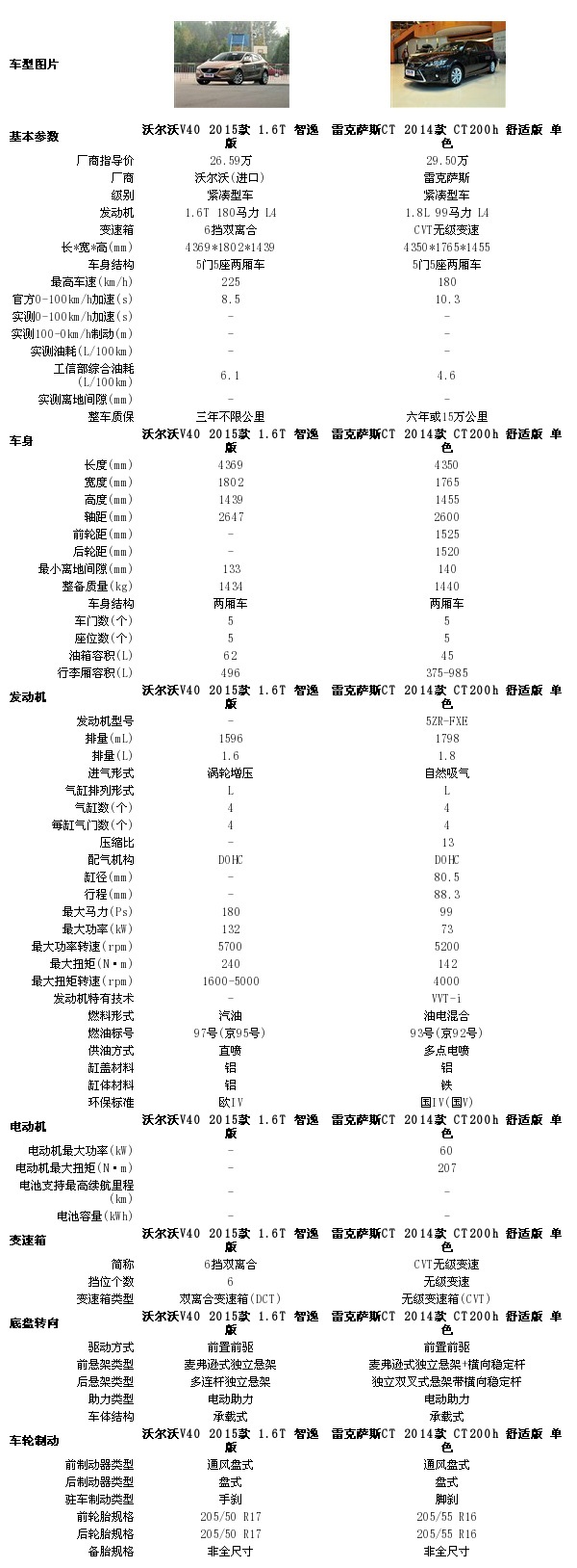
●沃尔沃V40沃尔沃V402015款 1.6T 智逸版
指导价:26.59万 全国大部分地区成交价:23万左右
这款V40 1.6T 智逸版是全系的次低配车型,推荐它是因为最低配的1.6T 智尚版配置过低,对日常使用有一定影响,而这款1.6T 智逸版在最终成交价上贵了将近2万元,但能换来大量配置,性价比更高。

车型首页|参数配置||口碑|车型报价
厂商指导价
26.59万
2015款V40最大的看点就是全新的动力系统,1.6T发动的取代之前的2.0T低功版发动机。造型方面变化不大,时尚、紧凑的外观带来了别样的北欧小清新风格。




1.6T 智逸版在外部配置方面的表现很不错,氙气自动大灯配备了透镜、日间行车灯、转向头灯,大灯清洗也都没有缺失。17英寸轮圈样式挺动感,轮胎要是能再宽一点就更好了。车尾方面最招人喜欢的就是双边共两出的排气布局,这点要比刚才的A3、1系以及A级都要厚道。




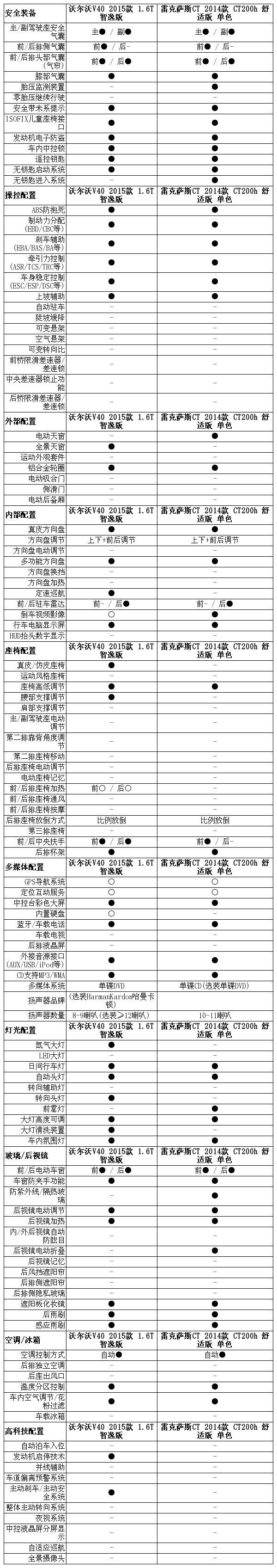
1.6T 智逸版在内部配置方面的表现也不错,无钥匙启动、定速巡航、真皮座椅都有配备,全景天窗能提供很好的采光效果,只可惜并不能开启。全系标配的SENSUS智能在线系统是亮点配置,包含了智能互联、导航、娱乐等功能,您可以点击这里查看详细体验。1.6T 智逸版在安全配置方面也不含糊,膝部气囊、前排侧气囊、前后排头部气囊一应俱全,并且全系车型标配城市安全系统,主要功能是在时速50km/h以下时可以自动刹车,您可以点击我们当初测试S60L时录制的视频观看。
更多精彩视频,尽在汽车之家视频频道


V40 1.6T 智逸版搭载了1.6L涡轮增压发动机,最大功率185马力/5700rpm;最大扭矩240牛·米/1600-5000rpm,传动系统匹配6速双离合变速箱。
●小结
V40给人感觉很精致,时尚动感的车身、简约素雅的内饰,都让人耳目一新。2015款车型更换了全新的动力系统,并且深入人心的安全系统也同样没有缺失。今天给大家推荐的1.6T 智逸版目前在全国范围内的成交价大多在23万左右,部分地区低至21万,性价比还是挺高的。
●相关链接

●雷克萨斯CT2014款 CT200h 舒适版 单色
指导价:29.5万 全国大部分地区成交价:26万左右
今天给大家推荐的最后一款车是雷克萨斯CT200h,它的情况和沃尔沃V40类似,最低配车型配置偏低,影响日常使用,而次低配的CT200h 舒适版 单色(下文简称舒适版)就不存在这个问题。目前该车全国大部分地区的成交价在26万左右,比前面推荐的四款车要贵一些,没办法,谁让雷克萨斯的车价都这么坚挺呢。

车型首页|参数配置||口碑|车型报价
厂商指导价
29.50万
2014款CT200h在外观上最明显的变化就是换装了家族风格的纺锤式进气格栅,视觉效果更加动感,并且根据车顶颜色不同,还分为单色版和双色版,双色版要略贵一点。




雷克萨斯CT200h全系标配日间行车灯和带透镜的自动大灯,远近光都使用卤素光源,从车头和车灯不太容易区分高低配车型。16英寸轮圈也是全系标配,根据车型不同造型也有所不同,轮胎规格为205/55 R16。让人不太理解的地方就是中低配车型都没有配备倒车雷达,最低配车型还没有后雨刷且不能加装,要知道这可是一辆售价30万的豪华品牌车型,实在太不应该了。




CT200h虽然是雷克萨斯品牌的入门车型,但在设计、做工方面并没有打折扣,依旧体现了很高的品质。中控台顶部的7英寸显示屏具备导航、蓝牙电话等功能,不光用着方便,还提升了车辆内饰的档次,这也是我们不推荐最低配车型的一个重要原因。除此之外,全系标配的前后排头部气囊、胎压监测、无钥匙启动、双温区自动空调也是诚意十足。


CT200h搭载了一台1.8升阿特金森循环(普通发动机都是奥拓循环)汽油发动机,匹配电子无级变速箱。关于这套动力系统的表现无需多言,成熟可靠,可以算是目前最好的油电混合系统了。

我们之前测试的2012款CT200h平均油耗为5.26L/100km,对于一台1.8L的紧凑型车来说可谓非常优秀,而在我们的口碑系统中也有18名车主给出了6L以下的平均油耗。在高油价的今天,这样的表现确实令人欣喜。
●小结
CT200h的价格是今天推荐的5款车中最高的,但是别忘了雷克萨斯品牌较高的保值率、CT200h出色的油耗表现以及6年15万公里免费保修保养,这样算下来也是一笔不小的费用。而这款舒适版虽然是全系的次低配车型,但在配置方面展现了很不错的诚意。
●相关链接


今天给大家推荐的五款豪华品牌低配紧凑型车各有各的特点,奥迪A3中庸舒适,有着不错的驾驶品质;宝马1系能提供同级别中最强的驾驶乐趣;奔驰A级时尚精致;沃尔沃V40安全、低调;雷克萨斯CT经济、豪华。最重要的是这五款车在配置方面的表现并不简陋,不会被人说是花钱买了个牌子,并且现在优惠幅度都不小,是个抄底入手的好机会。(文/汽车之家侯云峰)
>>选车不再是件麻烦事儿 点击进入选车导购频道<<



