[汽车之家购车手册] 老款斯柯达速派有着宽敞的空间、巨大的后备厢,很高的性价比,但始终是款叫好不叫座的车,最主要的原因还是大部分消费者都觉得老款车型的外观内饰过于老气,今天全新速派以一个爆表的颜值上市,我们就趁热来看看哪款更值得买。

●外观:



对于速派来说,我认为常规的黑色和白色并不能完全彰显出它的气质,而璀璨金又太容易让人想起明锐,要是我买车的话可能会考虑古堡褐或琥珀棕。


这一次换代,全新速派的外观我想已经能够满足大部分消费者的审美,它比老款车型好看了不只是一点半点,用之前试驾这款车的同事侯云峰的话来说,这就是目前最漂亮的斯柯达车型。
●内饰



内饰没有太多的新意,四平八稳的造型一如既往的大众味,看到这个四辐方向盘大家先别开喷,因为只有顶配车型上才是这样,其他车型均为和海外版车型一样的三幅方向盘,而内饰方面最值得关注的应该是这套新一代的MIB娱乐系统,8英寸的屏幕分辨率高、系统运行流畅,还支持CarPlay功能,想要了解更多多媒体系统的体验请点击这里。
●空间



空间本来就是速派的强项,再加上全新速派的车身尺寸又有进一步提升,1.83米的体验者坐入后排还能有两拳多的腿部空间,大空间依旧是卖点。

斯柯达采用掀背式车身的优势就是能获得一个巨大个的后备厢,真是谁用谁知道,不过这一代车型取消了两段式尾门的设计,后备厢盖只能全部开启,工程师设计了四个开口高度,来满足不同身高消费者的需求。
●动力系统



全新速派依旧提供1.4T、1.8T、2.0T三款发动机,但这三款发动机均为全新产品,这里我主要想说下变速箱,虽然都是7速双离合但它们并不一样,1.4T车型使用的是代号为DQ200的干式双离合变速箱,而1.8T和2.0T车型则使用代号为DQ380的7速湿式双离合变速箱,论稳定性还是湿式更好一些。
全新速派提供3种排量7款车型,售价16.98万元-27.68万元,起售价格比老款车型有小幅提升,顶配车型的价格比老款高出不少,那具体情况是什么样呢,下面我带您一款一款去分析。

●280TSI手动 前行版:16.98万元
280TSIDSG前行版:17.98万元



前行版是全新速派的入门版车型,分手动和自动两款,除了变速箱不同外,其它配置均一样,两者相差一万元,上表列了一些亮点配置,这几个配置一般在入门版车型上是不会配备的,全新速派能配上这几个非常实用的装备还是挺不错的,但毕竟是入门版,它是全系唯一一款使用16英寸轮圈的车型,所以在外观上很容易被认出来,而在内饰方面,它使用的是织物座椅,手动空调,也没有多功能真皮方向盘和中控大屏,但结合其16.98万元的起售价再加上能有上表列的那几个配置我认为已经非常厚道了,非常适合想要以较低价格买一辆中型车的消费者。
●280TSIDSG创行版:18.98万元
330TSIDSG创行版:19.98万元
论配置创行版是整个车型中的次低配,它提供两款车型,分别为采用1.4T发动机的280TSIDSG创行版和采用1.8T发动机的330TSIDSG创行版,两者相差1万元,除了动力系统外其它配置均相同。




创行版的配置升级还是挺多的,虽然还算不上豪华,也没有什么高科技装备,但舒适性配置已经能满足大部分消费者的使用需求了,1.4T车型之间的差价为1万元,性价比还是不错的,相同配置的1.4T和1.8T车型两者也相差1万元,这1万元都用在了动力系统的升级上,如果您预算足够我还是建议购买1.8T发动机的车型,动力更充沛这不用说,关键湿式双离合要比干式更稳定,这也能为日后用车减少点隐患。
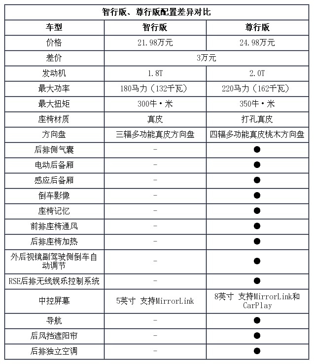
●330TSIDSG智行版:21.98万元



[随动转向大灯、18英寸轮圈和5英寸中控屏幕]

全新速派从智行版车型上开始配备日间行车灯和235/45 R18的轮圈,车内增加了自动泊车、车道偏离预警和5英寸中控屏幕等一些科技配置,还多了前排头部气囊、膝部气囊以及车道偏离预警等安全配置,和之前的车型相比,从外观、内饰、舒适性配置、安全配置方面有了一个全面提升,而且只和之前的创行版相差2万元,性价比非常突出。
●380TSIDSG尊行版:



[四辐多功能真皮桃木方向盘、8英寸屏幕以及后排独立空调]

380TSIDSG尊新版比330TSIDSG智行版贵了3万元,接近25万元的售价可能已经让一些消费者望而却步了,但首先它用上了2.0T发动机,最大功率和最大扭矩都要比1.8T发动机强不少,能够带来更为强劲的动力表现,其次它增加了很多舒适性配置,比如座椅记忆、前排座椅通风和感应尾门,再者它对后排乘客的照顾比较周到、后排座椅加热、后排遮阳帘以及后排独立空调都是为后座乘客服务的,它适合那些对动力有特别高要求,或者需要经常接送客户的消费者。
●380TSIDSG旗舰版:27.68万元



旗舰版当然就是整个车型中的最顶配了,其售价已经高达27.68万元,比智行版贵了2.7万元,可是通过配置对比发现,它主要增加的是一些主动安全配置,但是对于普通消费者这些配置使用频率不会都太高,所以旗舰版更多的意义可能是提升品牌形象,而对于消费者来说,考虑的必要不大。
●车型推荐:
推荐车型:智行版
推荐指数:★★★★★
智行版售价21.98万元,它配备了18英寸轮圈,日间行车灯,首先在外观上就更显档次,其次安全配置丰富,有前排头部气囊、膝部气囊、车道偏离预警以及转向头灯,舒适性配置像无钥匙进入、一键启动也都配备,结合它的售价综合来看是全系车型中性价比最高的。
速派 2016款 330TSI DSG智行版
车型首页|参数配置||口碑|车型报价
厂商指导价
21.98万
推荐车型:创行版
推荐指数:★★★★
创行版是整个车型中的次低配,因为全新速派的基础配置不低,所以次低配车型的配置水平已经完全能够满足大多数消费者的需求了,虽然没什么豪华配置,但有的配置都是非常实用且使用频率较高的,加上不到20万元的售价,是非常务实的选择,需要提醒大家的是,创行版有1.4T和1.8T两款,如果预算足够,不用犹豫,上1.8T的。
速派 2016款 280TSI DSG创行版
车型首页|参数配置||口碑|车型报价
厂商指导价
18.98万
速派 2016款 330TSI DSG创行版
车型首页|参数配置||口碑|车型报价
厂商指导价
19.98万
推荐车型:前行版
推荐指数:★★★★
前行版是全新速派的入门车型,虽然舒适性配置比较低,比如只使用了织物座椅、手动空调、没有多功能方向盘等,但是它却配备了胎压监测、氙气大灯、定速巡航和电子手刹这些极其实用的功能,显然斯柯达也希望入门版车型能走量,我认为这个配置是比较有诚意的,如果您想以17万左右的价格买到一辆中型车,我想速派前行版值得考虑。
速派 2016款 280TSI 手动前行版
车型首页|参数配置||口碑|车型报价
厂商指导价
16.98万
速派 2016款 280TSI DSG前行版
车型首页|参数配置||口碑|车型报价
厂商指导价
17.98万
总结:
使用MQB平台打造的全新速派外观上和老款车型相比发生了翻天覆地的变化,其大空间(乘坐空间+后备厢空间)的优势也得以延续,因为是新车型,目前优惠幅度可能不会像雅阁、凯美瑞这类在市场打拼了多年的车型那么大,但就以新车价位来说,我觉得在中型车这个级别里算性价比较高的了,所以如果您最近考虑买一款中型车不妨关注下全新速派。(文/图汽车之家李祥)
相关链接:


