[汽车之家车型海选] 在商务接待用车的领域,合资品牌车型一直有着较高的保有量,如奥德赛、别克GL8、艾力绅都是我们耳熟能详的车型,这些车除了拥有较高的品牌知名度、久经考验的品质外,也有不低的价格门槛,它们的起售价要22.98-24.98万元,对于资金并不充裕的企业来说,接待用车的成本是一块不小的压力。
于是今天我就为大家带来了四款中国品牌的接待用车,推荐车型终端售价在20万元以内,相比合资品牌实惠了不少,它们的外观设计简约大方,内饰、空间也有着不错的便利性、舒适度表现,很适合资金有限又有商务接待需求的企业。

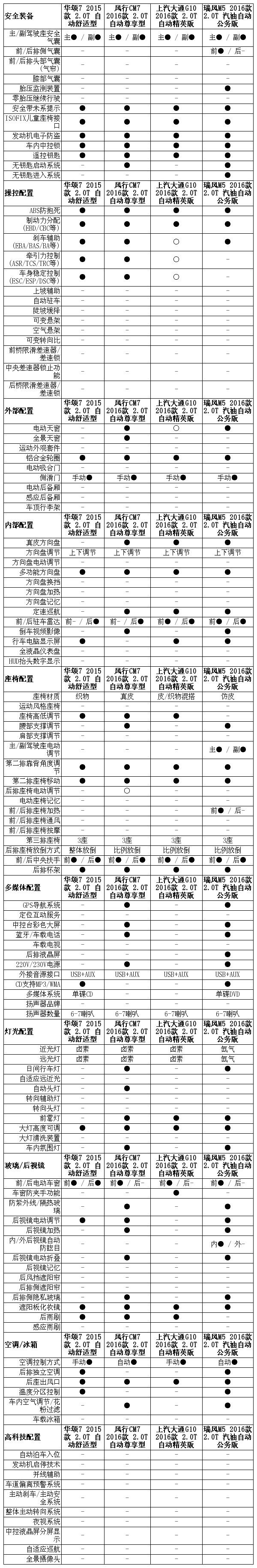
这四款车型分别是东风风行CM7、江淮瑞风M5、上汽大通G10、华晨华颂7,这些车型在终端售价方面有着不同程度的优惠,为您推荐的车型优惠后价格在16.25-18.77万元之间。由于定位近似,它们拥有着不少的相似度,如车身长度均在5米以上、设计风格偏稳重、动力采用2.0T+自动变速箱的组合;当然每款车的外观、内饰、空间也是各具特点,下面咱就在比对中进行展现。
◆东风风行CM7
东风风行CM7上市于2014年,在这3年左右的时间里,为了迎合时代需求,车辆在样式设计、动力输出、传动等方面进行了优化调整。该车前脸造型时尚干练,前格栅以多幅微带棱角的横向镀铬条修饰,营造出丰富层次感的同时,还带入了些许立体感。

车型首页|参数配置||口碑|车型报价
厂商指导价
17.99万




车身尺寸方面,风行CM7的长/宽/高分别为5150×1920×1925mm,轴距为3200mm。轴距尺寸在这四款车型中是最大的。
◆内饰介绍







内饰采用对称式布局,整体造型简洁大方。黑色的中控台以仿木纹板装饰,营造出了商务车应有的沉稳与大气,中控区的金属拉丝面板则为其增添了一份灵动。

配置方面,风行CM7是四款车型中唯一一款配有双天窗的车型,增加了车内采光的同时,还有助于通风换气,属于国人较为在意的一款配置。除此之外,定速巡航、倒车影像、220V电源接口、日间行车灯、自动头灯、前雾灯、后视镜电动折叠等功能配置也都达到了这四款车的主流水平。
◆乘坐空间与后备厢








风行CM7的后排乘坐空间是四款车型中最大的,座椅也有较高的灵活度,第二排座椅支持360°旋转,车辆在驻车时可供会议与娱乐使用;同时CM7所配备的真皮座椅、后排防紫外线/隐私玻璃,这些也都能体现对乘客的关怀。不足的是第三排座椅由两个较大的座椅拼凑而成,中间位置没有活动头枕,靠背上还有两个折叠扶手,这会影响到乘客的舒适度与安全性。



风行CM7在第三排座椅常规状态下,后备厢进深为610mm,够日常使用;第三排座椅在向两侧悬折后,其进深扩展至2003mm,是四款车型中最大的,装载物品具备一定的优势。
◆储物空间






这四款车型都搭载了2.0T涡轮增压汽油发动机,在账目参数方面,风行CM7表现一般,匹配6挡手自一体变速箱。轮胎尺寸以及胎面宽度达四款车型主流水平,与此同时还配备了车身稳定控制系统,综合表现让人满意。

厂家指导价:17.99万元
2.0T自动尊享型在CM7自动挡车型中属中配车型,比它高一个配置的尊贵型主要增加了胎压监测、前后排侧气囊、全景摄像头、第二排座椅腿托/脚踏板,价格方面高了2万元,性价比表现不及尊享型;比尊享型低一档的豪华型(价格较前者低1.3万元)减少了一键启动、主驾驶位腰部支撑、自动头灯、后视镜加热/电动折叠、双电动天窗、220V电源接口、后排防紫外线玻璃/隐私玻璃,其中一些配置对于客户接待来说,是较为重要的。综合来说2.0T自动尊享型更合适一些。
◆江淮瑞风M5
江淮瑞风M5的前身是瑞风Ⅱ,从其上市至今已有5年左右,属于这个领域的一员老将了。外观方面,车辆前格栅两侧与车灯相连,线条再通过车灯将流线感过渡到车窗,视觉上给人以较强的流畅度与整体感。

车型首页|参数配置||口碑|车型报价
厂商指导价
16.25万




瑞风M5的车身尺寸为5100×1840×1970mm,轴距为3080mm,相比其它三款车型,它在车身高度方面具备优势。
◆内饰介绍











中控台采用黑/棕/灰的配色组合,棕色部分以皮革材质包裹以提升触感与商务气息。灰色调的驾乘舱内衬相比黑色要更加明亮,氛围灯的加入让车辆在夜间多了一份格调。

瑞风M5的配置在这四款车中是最高的,其中行车记录仪、胎压监测、氙气大灯是其它三款车型所没有的;电动天窗、内后视镜防眩目,后排独立空调、温度分区控制等也达到了四款车型的主流水平。
◆乘坐空间与后备厢








座椅方面,瑞风M5的头部空间是最大的,其次灵活度表现也很不错,第二排座椅同样可旋转360°。主副驾驶座椅电动调节、座椅加热、后排液晶屏也都是这四款车型中的唯一,舒适度与便利度的综合表现是值得肯定的。最后排座椅与风行CM7一样,由两个较大的座椅拼凑成三个位置,影响了中间位置的舒适度,同时靠背的高度也比较矮,对乘客的背部支撑不太好。



在座椅常规状态下,瑞风M5的后备厢进深为610mm,与风行CM7相同,够日常使用。最后排座椅折叠方式为两侧悬折,悬折后后备厢进深在这四款车是比较大的。
◆储物空间







动力方面,瑞风M5采用2.0T+5挡手自一体变速箱的组合,发动机动力的账面参数相比其它三款车型较小;变速箱齿比的宽泛程度不及其它三款6挡变速箱车型,理论上不利于燃油经济性;轮胎规格为225/60 R17,在四款车型中是比较大的。

厂商指导价:16.25万元
瑞风M5的指导价是这四款车中比较实惠的,顶配车型也只有16.25万元,配置方面在这四款车中综合表现最好,这与我们花少钱多办事的初衷是相符的。与风行CM7相比空间稍有不及,且没有车身稳定控制系统,建议厂家再下次改款时考虑加入,毕竟同级中或已配备或提供选装。
◆上汽大通G10
为大家介绍的第三款车型是上汽大通G10,该车于2014年4月北京车展正式上市。外观方面,该车前脸有两种造型设计,豪华型及以上车型的下格栅与雾灯造型更为犀利。下图为精英型,前脸相比介绍过的风行CM7与瑞风M5更显内敛与简约。

车型首页|参数配置||口碑|车型报价
厂商指导价
16.38万



上汽大通G10的车身尺寸为5168×1980×1928mm,轴距为3198mm;与其它三款车型相比,在长度、宽度方面具备优势,同时3198mm的轴距尺寸与风行CM7近乎持平。
◆内饰介绍




内饰方面,上汽大通G10采用对称式布局,各功能分区简洁规整。黑/咖/灰的中控台层次感较强,中部以仿木纹板装饰以提升车辆的商务感。

配置方面,2.0T精英自动版是比较质朴的,推荐这款车型的理由出自于性价比(详情后文列举)。中控区并没有配备触控屏,取而代之的是比较简单的收音机,相比其它车型在配置方面表现平平。天窗为选装配置,选装费用为4000元。
◆乘坐空间与后备厢








上汽大通G10第三排座椅有两种样式可选,一种如图在座椅下方有贯通式轨道,另一种与前两款车型较为相似,由两个较大的座椅拼凑而成,可向两侧悬折。为了对比更为直接,以上参数来自于后者。该车的空间表现较为宽敞,精英型默认配置只配备了单侧滑门,另一侧可以选装,费用为4000元。和天窗一起选装的话会更实惠,总共5000元(单选装天窗也是4000元)。




座椅常规状态下,上汽大通G10的后备厢进深是最大的,日常载物方面具备一定的优势。座椅调整/悬折后后备厢进深分别为1050mm/1650mm,空间表现一般(括号内的数据来自悬折式座椅)。
◆储物空间展示


◆动力及操控配置介绍





动力部分,上汽大通G10所搭载2.0T汽油发动机的账面参数是最好的,224马力、345牛·米的动力表现相比其它三款车型优势明显。车辆提供了刹车辅助、车身稳定控制系统进行选装,费用为9000元,它为客户提供了更多的选择自由度。轮胎尺寸相比前两款车型较小。

厂商指导价:16.38万元
此次为您推荐的车型是2.0T 自动精英版,厂商指导价16.38万元,石家庄地区有0.3万元的价格优惠。优惠之后16.08万元的售价在这四款车型中是最为实惠的。比精英版高一个配置的豪华版除了外观差异外,在配置方面主要增加了左侧滑门、中控台触控屏(及相关配置如GPS/倒车影像/蓝牙电话)、220V电源接口、隐私玻璃、外后视镜电动调节/加热、内后视镜防眩目、自动空调等,主要体现在车辆的便利度方面,对于商务接待方面的提升不是很大,而价格相差2.4万元的差异,这是比较可观的;比精英版低一个价格档的时尚版为限时促销车型,目前(2017年3月)销售终端是买不到的,未来是否会继续推出,还不确定。
◆华晨华颂7
华颂7于2015年3月正式上市,相比其它三款车型,属于这个领域中的“新手”了。外观方面,该车前格栅采用U型设计,两侧与车灯相连;整个前脸线条较为丰富,拥有着较强的立体感。

车型首页|参数配置||口碑|车型报价
厂商指导价
23.77万



华颂7的车身尺寸为5005×1909×1935mm,轴距为2990mm,在这四款车型中属于身材较小的一款。
◆内饰介绍







内饰方面,华颂7采用T字形对称式布局,整体造型简洁大方,中控台采用搪塑材质,给人的档次感是这四款车中最好的。

由于华颂7的指导价较高,在优惠完的情况下,也只有最低配自动舒适型的终端售价低于20万元,所以在配置方面,车辆仅以实用为主,相比其它三款车型,优势不明显。
◆乘坐空间与后备厢









『配图为2.0T 自动旗舰型』

华颂72.0T舒适型座椅采用的是织物面料,在档次感方面与其它三款车型相比稍有不及。空间表现比较宽敞,第三排座椅活动头枕配备完善,舒适度优于前三款悬折式的座椅。后排所配备的独立空调比东风风行CM7与上汽大通G10表现要好,可以给予乘客较为舒适的乘坐环境。



座椅常规状态下,华颂7后备厢进深尺寸为560mm,第三排座椅向前翻折后,后备厢进深扩展至940mm,与其它三款车型相比,没有什么优势。
◆储物空间展示


◆动力及操控配置介绍





华颂7是四款车中唯一一款后悬架采用非独立悬架结构的车型,相比其它三款车型理论上会有更好的舒适性。全系车型标配了车身稳定控制系统,配置标准达四款车型主流水平。

厂商指导价:23.77万元
由于华颂7的指导价较高,我们为您推荐的是其最低配2.0T自动舒适型,目前(2017年3月)该车在石家庄地区有5万元的优惠,优惠完的售价为18.77万元,在这四款车型中依旧是最高的,性价比的表现较为一般。市场上不高的保有量也反映了华颂7在产品力方面有待更多的优化与调整。
★编辑总结:
我们此次海选的这四款MPV车型,均来自于中国品牌,相比合资品牌在价格方面更为实惠,价格均在20万元以内,定位商务接待。车内空间、后排的舒适度/便利度是海选主要衡量标准,因此:
在这四款车型中,我们首先为您推荐CM7 2.0T自动尊享型,它的座椅采用真皮材质包裹;乘坐空间是最大的,座椅灵活度也有较高的表现;车辆还配备了双电动天窗、防紫外线/隐私玻璃,这些能够给予后排乘客良好的舒适度与档次感,对于接待客户来说,综合表现较好。不过价格方面是这四款车型中是比较高的,为17.99万元。
其次为您推荐的是瑞风M52.0T汽油自动公务版与上汽大通G102.0T自动精英版,这两款车型比较实惠,终端售价分别为16.25万元、16.03万元,相比其它两款车型有了近2万元的价格差,这与我们少花钱多办事的初衷是相符的。前者在配置方面更具优势,如胎压监测、电动天窗、后排液晶屏、后排独立空调……后者的动力表现是四款车型中最好的,同时还提供了电动天窗、车身稳定控制系统进行选装,给予用户更多的选择。没有首推是因为空间不及风行CM7宽裕。
华颂72.0T自动舒适型内饰造型的档次感在这四款车型中是最好的,不过其价格较高,优惠完的终端售价为18.77万元,是这四款车型中最高的,而配置方面的表现却很一般,所以排在了最后。
以上的推荐是按照车型的综合表现来排序的,在您具体选车过程中,建议多结合个人的用车需求。比如预算较少,对空间要求又不是特别高的用户,瑞风M5与上汽大通G10就是更合适的选择,而合适的才是最好的。(文/汽车之家王鹤璇)
>>选车不再是件麻烦事儿 点击进入选车导购频道<<

