[汽车之家购车手册] 在这个快速发展的年代,名爵ZS来得有点晚,小型SUV市场已经有不少综合素质不错的车型。作为后来者,幸好名爵ZS也是有备而来的,首先是高颜值的外观很容易给人留下良好的第一印象,然后是不错的配置水平,再加上不错的价格,整体来说性价比还是蛮高的。接下来我们一起看看哪款车型最值得购买。


名爵ZS车长宽高尺寸分别为4314mm×1809mm×1648mm,轴距2585mm,体型在小型SUV中算中等偏大的水平。同级车型中比亚迪元看数据的话车身长度有一定优势,主要是它把备胎挂在后备厢盖上,其实车身本身的长度并不占优势,而相比之下,名爵ZS的表现还挺不错的。





整体来看,名爵ZS外观造型属于比较简洁的类型,耐看,整体效果显大气,所以对于大部分消费者来说都是很容易接受的。

内饰中控台设计同样比较简约,跟外观设计的风格有点像,主要还是以实用性和功能性考虑为主。材质用料方面名爵ZS表现不错,有着不错的质感,没有廉价的感觉。




名爵ZS的乘坐空间表现较宽敞,身高180cm的体验者坐在主驾驶座,头部空间约为4指,而当他身处后排时,其腿部空间还有1拳3指的富余量,头部空间依然有3指,在同级别中的表现算是优良水平。


虽然只是一台小型SUV,但名爵ZS设计了丰富的储物空间,而且容积都不小,尤其是最常用的车门杯架位置,前门可以容纳多个水瓶,实用性很高,也很便利。


名爵ZS配备1.5L和1.0T两款发动机,1.5L车型匹配5MT和4AT变速箱,1.6T车型则是6AT变速箱,两套动力总成相比,后者显然更有吸引力。

名爵ZS采用最常见的悬架组合,前麦弗逊式独立悬架,后扭力梁式非独立悬架,同价位车型大部分都是这样的组合。对于日常代步使用来说,舒适性是主要诉求,悬架结构不是重点,调校才是。
■ 配置分析
2017款名爵ZS共有10款车型,自动挡和手动挡车型各有5款,售价区间为7.38-11.58万元。名爵ZS有1.5L和1.0T两款发动机,1.5L车型有8款,是车系中的主力车型,8-10万元区间是主要战场。

● 1.5L 手动风尚版
官方指导价:7.38万
1.5L 手动风尚版是车系中的最低配车型,织物座椅、手动空调是意料之中的,配备16英寸铝合金轮圈、蓝牙电话是锦上添花的,从实用性角度考虑,配置水平基本上是够用了,没有明显短板的地方。对于一款高颜值的小型SUV来说,7.38万的入门级价格算是比较容易接受的。


官方指导价:7.88万
1.5L 手动舒适版是次低配车型,比最低配的1.5L 手动风尚版贵了5000元,涨幅不算太多,增加的配置也很实在,例如真皮多功能方向盘、2个USB接口、倒车雷达和倒车影像、inkaLink娱乐行车系统,等等。多媒体系统的车机互联功能支持苹果CarPlay/百度CarLife手机,这是一个有力的加分项目。总体来说,这5000元花得相当值,即使预算不多,也可以直接无视最低配车型了。





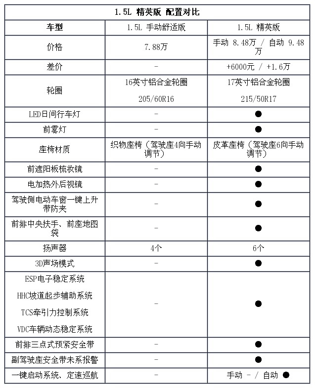
官方指导价:手动 8.48万 / 自动 9.48万
1.5L 手动精英版车型比低一级的1.5L 手动舒适版贵了6000元,而1.5L 自动精英版则在手动挡车型的基础上再加1万元,这是车系中最便宜的自动挡车型。精英版车型相对于低一级的车型来说,配置水平有较大的提升,以1.5L 手动精英版为例,轮圈升级到17英寸、轮胎规格也有所提升、具有ESP电子稳定系统等主动安全配置、增加了LED日间行车灯和前雾灯、座椅升级为皮革座椅,等等,都是可以有的配置,这6000元差价也是花得很值的。至于自动挡车型,比手动挡车型贵1万是正常水平,同时还增加了一键启动和定速巡航功能,性价比同样是比较高的。





官方指导价:手动 8.98万 / 自动 9.98万
其实1.5L精英版的配置水平已经挺不错的,尤其是自动挡车型,而1.5L豪华版车型则是在其锦上添花,对应手动挡和自动挡车型各贵5000元,增加了天窗和侧气囊。虽然这两个配置也是可以有的,但并非刚需,要不要看预算决定就好。上市的时候厂家宣布了一个好消息,前30000万名1.5L 豪华版车型用户免费升级全景天窗(选装要6000元),这么一来就使1.5L豪华版车型性价比大大提升,即使是自动挡车型价格不到10万元,性价比还是不错的。


官方指导价:手动 9.68万 / 自动 10.68万
1.5L 尊享互联网版车型比对应的1.5L 豪华版车型贵7000元,前者升级全景天窗、自动空调、自动大灯、胎压监测、侧气帘、互联网汽车智能系统等配置,如果考虑到1.5L 豪华版车型选装全景天窗需要6000元,实际上只多花1000元就能获得一堆的配置,相当划算。

互联网汽车智能系统是名爵ZS的一大亮点,功能相当丰富,让车辆的可玩性大大提升,对于同价位车型来说,多媒体系统方面优势明显。另外,厂家还宣布该系统的互联网基础服务、
基本流量终身免费,无限迭代升级,能够降低用户日后的使用成本,厂家也是诚意满满的。

官方指导价:10.88万 / 11.58万
最后两款1.0T车型是车系中的形象代言人,尤其是顶配车型。1.0T车型命名为16T,发动机参数相比1.5L车型有所提升,配备6速自动变速箱,动力系统的档次更高。同时,1.0T车型配备ZS Racing精装运动套件,造型设计更倾向于运动风格。对动力有要求用户,肯定优先选择1.0T车型,同时配置也更高,但考虑到两款1.0T车型的价格相对较高,所以性价比不如1.5L车型。







车型首页|参数配置||口碑|车型报价
厂商指导价
9.48万
虽然次低配的1.5L 手动舒适版车型已经可以满足基本需求,但从性价比角度来看,精英版车型更值得推荐。虽然价格相对前者高一些,但配置水平更齐全,价格也不算太高,同时1.5L 自动精英型还是最便宜的自动挡车型。综合来看,精英版车型是车系中最值得推荐的车型。

车型首页|参数配置||口碑|车型报价
厂商指导价
9.98万
之所以推荐1.5L 豪华版车型,主要原因是前30000名用户免费升级全景天窗。以1.5L 自动豪华版为例,售价为9.98万,比1.5L 自动精英版贵5000元,升级全景天窗和侧气囊,还是划得来的。但如果这个优惠政策结束了,那性价比就没那么高了。

车型首页|参数配置||口碑|车型报价
厂商指导价
11.58万
1.5L尊享互联网版的自动挡车型价格已经超过了10万元,如果从实用性考虑,性价比不如前面提到精英版和豪华版,但从可玩性角度考虑,它倒是有另一番风味。互联网汽车智能系统是名爵ZS的一大亮点,相比同级车型来说可是开创了先河,可玩性更高,所以也是值得推荐的。
总结:
颜值和配置是名爵ZS最大的卖点,空间表现也不错,对于同价位车型来说会是不小的冲击。以性价比最高的1.5L 自动精英版为例,不到9.5万的价格已经拥有丰富的舒适配置,很适合注重实用性的用户。如果预算够的话,可以考虑高配车型,尤其是互联网版车型,可玩性很高。
1.5L车型是名爵ZS的主力车型,但比较可惜的是自动挡车型配备一个4速自动变速箱,即使变速箱性能ok,但用2017年的标准来看还是有点落后于同价位车型,如果能够普及1.0T车型上的6AT变速箱,那应该会好不少。(文/汽车之家黄荣嘉)
>>选车不再是件麻烦事儿 点击进入选车导购频道<<

